<?xml version="1.0" encoding="UTF-8"?>
<!DOCTYPE article PUBLIC "-//NLM//DTD JATS (Z39.96) Journal Archiving DTD v1.0 20120330//EN" "JATS-journalarchiving.dtd">
<article xmlns:xlink="http://www.w3.org/1999/xlink" xmlns:ali="http://www.niso.org/schemas/ali/1.0">
  <front>
    <article-meta>
      <title-group>
        <article-title>The Effect of Competence and Organizational Commitment on Employee Performance with Organizational Citizenship Behavior (OCB) as Intervening Variables in PT. Mentari Trans Nusantara in Sidoarjo</article-title>
        <subtitle>Pengaruh Kompetensi Dan Komitmen Organisasi Terhadap Kinerja Karyawan Dengan Organizational Citizenship Behavior (OCB) Sebagai Variabel Intervening Pada PT. Mentari Trans Nusantara Di Sidoarjo</subtitle>
      </title-group>
      <contrib-group content-type="author">
        <contrib id="person-9e3144387d432a9aaf7d5d1094541802" contrib-type="person" equal-contrib="no" corresp="yes" deceased="no">
          <name>
            <surname>Makhfudho</surname>
            <given-names>Silvya</given-names>
          </name>
          <email>silvyamakhfudho194@umsida.ac.id</email>
          <xref ref-type="aff" rid="aff-1" />
        </contrib>
        <contrib id="person-3ab81a4daea0c578ce36c51666376ede" contrib-type="person" equal-contrib="no" corresp="no" deceased="no">
          <name>
            <surname>Abadiyah</surname>
            <given-names>Rifdah</given-names>
          </name>
          <email>rifdahabadiyah@gmail.com</email>
          <xref ref-type="aff" rid="aff-2" />
          <xref ref-type="aff" rid="aff-1" />
        </contrib>
      </contrib-group>
      <aff id="aff-1">
        <institution content-type="orgname">Universitas Muhammadiyah Sidoarjo</institution>
        <institution content-type="orgdiv1">Program Studi Manajemen</institution>
        <country>Indonesia</country>
      </aff>
      <history>
        <date date-type="received" iso-8601-date="2020-03-30">
          <day>30</day>
          <month>03</month>
          <year>2020</year>
        </date>
      </history>
      <abstract>
        <p id="paragraph-67a4312fa8abb9d27c7b50498a23d864">This study aims to determine the effect of Competency and Organizational Commitment on Employee Performance through Organizational Citizenship Behavior (OCB) at PT. Mentari Trans Nusantara in Sidoarjo. The analytical tool used is tabulating the questionnaire, collecting data in the form of a validity test and a reliability test. The hypothesis in this study is that there is an influence of Competence and Organizational Commitment on Employee Performance. There is an influence of Organizational Competence and Commitment on Organizational Citizenship Behavior (OCB). There is an influence of Organizational Competence and Commitment on Employee Performance through Organizational Citizenship Behavior (OCB). To test this hypothesis a data analysis tool is used in the form of a t-statistic test. The results obtained by the validity test showed that all statements were said to be valid. And for the reliability test of all variables is said to be reliable. For the hypothesis test based on the t-statistic test showed that there was a significant influence between competence and organizational commitment on Organizational Citizenship Behavior (OCB) and Employee Performance.</p>
      </abstract>
      <kwd-group xml:lang="en">
        <kwd content-type="">
          <italic id="italic-8df964c64186b7ab48a7c2ddcf40b8a5" />
          <bold id="bold-4042f0a0bd92623c6d2e7b9dc4f21d75" />
          <italic id="_italic-11">Competence, </italic>
          <italic id="_italic-12">Emp</italic>
          <italic id="_italic-13">loyee Performance, </italic>
          <italic id="_italic-14">Organizati</italic>
          <italic id="italic-106d2c50de0a3e2a934d4c2dd0256da7">onal Citizenship Behavior(OCB), Organizational Commitment.</italic>
        </kwd>
      </kwd-group>
    </article-meta>
  </front>
  <body id="body">
    <sec id="sec-3">
      <title>
        <bold id="bold-dfc90b47b24007ce6f90a049991ea9ef">Pendahuluan</bold>
      </title>
      <p id="_paragraph-17">Sumber daya manusia merupakan faktor yang sangat sentral dalam organisasi. Apapun bentuk dan tujuannya, organisasi dibuat berdasarkan berbagai visi untuk kepentingan manusia. Begitu pula dalam pelaksanaan misinya maka dikelola dan diurus oleh manusia. Dengan demikian manusia merupakan faktor yang sangat strategis dalam semua kegiatan organisasi. Agar dapat mengatur dan mengurus sumber daya manusia berdasarkan visi organisasi sehingga tujuan organisasi tercapai maka dibutuhkan ilmu, metode dan pendekatan pengelolaan sumber daya manusia atau yang sering disebut dengan manajemen sumber daya manusia.</p>
      <p id="_paragraph-18">PT. Mentari Trans Nusantara merupakan perusahaan yang bergerak dalam bidang usaha jasa pengiriman via darat, laut maupun udara. PT. Mentari Trans Nusantara berlokasi di area pergudangan Ritz Gate, Bohar, Sidoarjo melayani pengiriman barang atau paket dengan menggunakan jalur darat, air dan udara . Pelayanan pengiriman yang dilakukan oleh PT. Mentari Trans Nusantara diantaranya yaitu pengiriman yang melingkupi kota-kota besar di Pulau Jawa, seperti: Jakarta, Bandung, Semarang, Surabaya, dan Yogyakarta, dan juga di kota-kota lain di luar Pulau Jawa seperti Medan, Palembang, Pakanbaru, Balikpapan, Banjarmasin, Pontianak, Manado, Makassar dan Denpasar dengan jadwal pemantauan manajemen sepenuhnya.</p>
      <p id="_paragraph-19">Fenomena yang didapat dari hasil wawancara pada awal bulan Oktober 2019 yang dilakukan pada bagian Kepala Cabang PT. Mentari Trans Nusantara menunjukkan bahwa kinerja karyawan masih perlu diperbaiki. Fenomena kinerja karyawan tersebut terindikasi dari rendahnya kualitas, efisiensi dan efektivitas kerja dalam setiap pelaksanaan pekerjaan yang sesuai dengan penggunaan sumber daya manusia. Sebagian besar penelitian dalam kinerja karyawan berhubungan dengan beberapa sikap yaitu : kompetensi yang dimiliki karyawan, komitmen organisasi dan, sikap OCB yang dimiliki oleh karyawan. Komitmen organisasi dari karyawan menjadi hal yang penting bagi sebuah organisasi dalam menciptakan kelangsungan hidup sebuah organisasi apapun bentuk organisasinya. Komitmen menunjukkan hasrat karyawan dari perusahaan untuk tetap tinggal dan bekerja serta mengabdikan diri bagi perusahaan.</p>
      <p id="_paragraph-20">Komitmen organisasi adalah keinginan kuat untuk tetap sebagai anggota organisasi tertentu, keinginan untuk berusaha keras sesuai dengan keinginan organisasi, serta keyakinan tertentu dan penerimaan nilai dan tujuan organisasi. Sebagaimana yang dikemukakan oleh<bold id="bold-4ea65b641928d4af102be1e605302371"> [Mathin, 2012] </bold>bahwa faktor yang dapat mempengaruhi kinerja diantaranya faktor disiplin dan motivasi. Disamping disipin dan motivasi, kompetensi juga dapat digunakan untuk memprediksi kinerja, yaitu siapa yang berkinerja baik dan kurang baik tergantung pada kompetensi yang dimilikinya, diukur dari kriteria atau standar yang digunakan.</p>
      <p id="_paragraph-21">Dalam wawancara yang dilakukan, peneliti menemukan bahwa hanya beberapa yang dapat digolongkan sebagai karyawan yang memiliki OCB, menurut Kepala cabang dari PT. Mentari Trans Nusantara ini hanya sedikit karyawan yang mau mengerjakan pekerjaan yang di luar pekerjaan strukturnya, mereka lebih memilih pulang setelah selesai dengan pekerjaannya. Namun ada beberapa karyawan juga yang memiliki sikap OCB ini, salah satunya pada divisi HRD, apabila terdapat karyawan yang berhalangan untuk hadir di kantor maka rekan kerja yang lain dalam satu divisi yang akan menggantikan dalam mengerjakan pekerjaannya tersebut. Dan juga masih adanya permasalahan pada kinerja pegawai lainnya yang diantaranya kurangnya kualitas kerja dari beberapa pegawai, karyawan seringkali melakukan pelanggaran peraturan dengan bolos kerja, datang dan pulang sebelum waktunya. Hal ini dikarenakan adanya kesenjangan kompetensi yang dimiliki oleh pegawai, yang merupakan salah satu penyebab dari permasalahan kinerja karyawan.</p>
    </sec>
    <sec id="sec-4">
      <title>
        <bold id="bold-18d45b8393a1fab449fb641334a105a0">Metode</bold>
      </title>
      <p id="_paragraph-22">Lokasi penelitian ini berada di PT. Mentari Trans Nusantara yang terletak di Pergudangan Ritz Gate, Bohar Timur, Bohar, Kecamatan Sidoarjo, Kabupaten Sidoarjo, Jawa Timur.</p>
      <p id="_paragraph-23">Populasi target dalam penelitian ini adalah seluruh karyawan di PT. Mentari Trans Nusantara yaitu sebanyak 287 karyawan. Pengambilan sampel dilakukan dengan menggunakan teknik purposive sampling. Teknik sampel yang digunakan yaitu teknik non random sampling dimana peneliti menentukan pengambilan sampel dengan cara menetapkan ciri-ciri khusus yang sesuai dengan tujuan penelitian sehingga diharapkan dapat menjawab permasalahan dalam penelitian. Sedangkan kriteria sampel yang digunakan dalam penelitian ini yaitu karyawan yang masa bekerjanya lebih dari 3 tahun. Sehingga sampel dalam penelitian ini yaitu 76 karyawan.</p>
      <p id="_paragraph-24">Jenis data dalam penelitian ini menggunakan data kuantitatif.Sumber data yang digunakan dalam penelitian ada dua yaitu data primer yang meliputi data kuesioner yang telah disebar kepada responden dan data sekunder yang meliputi company profil, visi dan misi, struktur organisasi, absebsi karyawan, dan sebagainya.</p>
      <p id="_paragraph-25">Teknik pengumpulan data pada penelitian ini menggunakan kuesioner yang berdasarkan kesesuaian antara tingkat atau skala pengukuran dan teknik pengumupulan data.</p>
      <fig id="figure-panel-19f0b4dec79f43dc1216a4f124dc653b">
        <label>Figure 1</label>
        <caption>
          <title>Kerangka konseptual</title>
          <p id="paragraph-1703ea129a8b3fbbd871fc34c0f4290f" />
        </caption>
        <graphic id="graphic-47f9a6d7afdffc02768efa9309a6f8e2" mimetype="image" mime-subtype="jpeg" xlink:href="Kerangka Konseptual.jpg" />
      </fig>
      <p id="_paragraph-27">Berdasarkan latar belakang, rumusan masalah, dan kajian teori yang telah dijelaskan diatas, maka hipotetsis pada penelitian ini adalah : 1) Hipotesis merupakan dugaan sementara terhadap rumusan masalah penelitian, yang mana rumusan masalah penelitian ini telah dinyatakan dalam bentuk kalimat tanya. Berdasarkan rumusan masalah dan pokok permasalahan di atas, maka di ajukan hipotesis sebagai berikut; 2) Terdapat pengaruh antara kompetensi terhadap kinerja karyawan; 3) Terdapat pengaruh antara komitmen organisasi terhadap kinerja karyawan; 4) Terdapat pengaruh antara kompetensi terhadap <italic id="_italic-30">Organizational Citizenship Behavior</italic> (OCB); 5) Terdapat pengaruh antara komitmen organisasi terhadap <italic id="_italic-31">Organizational Citizenship Behavior</italic> (OCB); 6) Terdapat pengaruh antara kompetensi terhadap kinerja karyawan melalui <italic id="_italic-32">Organizational Citizenship Behavior </italic>(OCB); 7) Terdapat pengaruh antara komitmen organisasi terhadap kinerja karyawan melalui <italic id="_italic-33">Organizational Citizenship Behavior</italic> (OCB)</p>
    </sec>
    <sec id="sec-5">
      <title>
        <bold id="bold-fc43e26166d3345dbac9f72f8ac66819">Hasil dan Pembahasan</bold>
      </title>
      <sec id="heading-efc144afe13bf3c6f6996c73132d8b67">
        <title>Evaluasi Model Pengukuran (<italic id="italic-1">Outer Model</italic>) </title>
        <sec id="heading-fc6c91bea1ccd0899a669c377412c03d">
          <title>Uji Validitas Dan Uji Reliabilitas</title>
          <table-wrap id="_table-figure-1">
            <label>Table 1</label>
            <caption>
              <title>
                <italic id="_italic-34">Convergent Validity</italic>
              </title>
              <p id="_paragraph-29" />
            </caption>
            <table id="_table-1">
              <tbody>
                <tr id="table-row-e66b37d22f965c57bc27f0836ad48ef5">
                  <td id="table-cell-09b14ae20ab92aef87784e15afce15d3" colspan="2">AVE</td>
                  <td id="table-cell-1a7a76e9c4d4cf346e3c19efc7bfc5d5">Composite Reliability</td>
                  <td id="table-cell-b6d419b341de47288b7017ede06462a5">Cronbachs Alpha</td>
                </tr>
                <tr id="table-row-75bf2734e758dda62266da1a224fe390">
                  <td id="table-cell-b581eb583a0c07ad44c2897d28351fdf">X1</td>
                  <td id="table-cell-20b0b4a7a48b48f8ee70634dc21884c5">0.514</td>
                  <td id="table-cell-e038d3204f85c1b05cac81d91110c556">0.836</td>
                  <td id="table-cell-d2f002ded25f53d07618e87aae9c534b">0.779</td>
                </tr>
                <tr id="table-row-f583182af540a3afc7de13979b82ceab">
                  <td id="table-cell-805e14c5fbffe2b80b592b73c562c09e">X2</td>
                  <td id="table-cell-6c2f4b935d29e903247739d0e619617a">0.518</td>
                  <td id="table-cell-dd23f8ce6ac2c7e2dd32e8a31df7bd8f">0.837</td>
                  <td id="table-cell-e84574dbb3220ae4639eca5976c74135">0.753</td>
                </tr>
                <tr id="table-row-46f4a283608f904e46aafe2d827e3afa">
                  <td id="table-cell-e7ede0e479645298d405d1811bf57d58">Z</td>
                  <td id="table-cell-04e24f2e34beab7aaec3629be7ec53da">0.708</td>
                  <td id="table-cell-1a32c9512fed29821725bd99d5cc4081">0.923</td>
                  <td id="table-cell-5143f661f256f76b61667ce0cb075cd2">0.894</td>
                </tr>
                <tr id="table-row-37de895407507bf1efb4a85becc2d611">
                  <td id="table-cell-32021c84a3ee4e67bc184bdff8274f63">Y</td>
                  <td id="table-cell-ba20e1a58af7c71ae3c1a417b627808c">0.734</td>
                  <td id="table-cell-bb2e3954269ef4140a383caf1e515b06">0.932</td>
                  <td id="table-cell-f56ec718ed05663c4eecc3affd624165">0.909</td>
                </tr>
              </tbody>
            </table>
          </table-wrap>
          <p id="_paragraph-30">Variabel dikatakan memiliki reliabilitas yang tinggi jika nilai <italic id="_italic-37">composite reliability</italic> diatas 0.7 dan AVE berada di atas 0,5. Berdasarkan tabel 4.3 dinyatakan bahwa seluruh variabel memenuhi kriteria valid realibel karena nilainya diatas angka yang ditetapkan.</p>
        </sec>
        <sec id="heading-57e2f9933e75a10c98cf575aaf196afb">
          <title>Uji Outer Model</title>
          <fig id="figure-panel-c5b41c53483632c391e8f7470bdba761">
            <label>Figure 2</label>
            <caption>
              <title>Hasil uji outer model </title>
              <p id="paragraph-5b29ba741b802b52cf3ad34c8bfb8c85" />
            </caption>
            <graphic id="graphic-6abc1f5cfb75dbb90c59f5623bdef09d" mimetype="image" mime-subtype="jpeg" xlink:href="Hasil uji outer model.jpg" />
          </fig>
          <fig id="figure-panel-73eab73c3674ae8e94eab4562eedee17">
            <label>Figure 3</label>
            <caption>
              <title>Hasil loading konstruk</title>
              <p id="paragraph-f313a3fc84f5e1068b5813f7fda2b496" />
            </caption>
            <graphic id="graphic-70201dd8a9ac94611aabbb3b6ae2f500" mimetype="image" mime-subtype="jpeg" xlink:href="Hasil loading konstruk.jpg" />
          </fig>
          <p id="_paragraph-33">Berdasarkan hasil estimasi loading factor pada tabel 4.8, nilai item yang dihasilkan oleh konstruk kompetensi, komitmen organisasi, <italic id="_italic-38">Organizational Citizenship Behavior</italic> (OCB), dan kinerja karyawan telah memenuhi nilai standar <italic id="_italic-39">convergent validity</italic> karena semua faktor bernilai lebih dari 0.7, dan dapat disimpulkan bahwa seluruh konstruk adalah valid.</p>
          <fig id="figure-panel-58dd3cd23e8a83504ecf20678b27a452">
            <label>Figure 4</label>
            <caption>
              <title>Konstruk realibilitas dan validitas</title>
              <p id="paragraph-d5c679f542087dcda9b1ca4f7deb5922" />
            </caption>
            <graphic id="graphic-7d6374f4518f56e56aeb8cd9d07ac7bf" mimetype="image" mime-subtype="jpeg" xlink:href="Konstruk realibilitas dan validitas.jpg" />
          </fig>
          <p id="_paragraph-35">Dapat dilihat bahwa semua nilai variabel dalam pengujian reliabilitas baik menggunakan <italic id="_italic-40">Cronbach’s Alpha</italic> maupun <italic id="_italic-41">Composite Reliability</italic> memiliki nilai diatas 0.7, dan pengujian validitas menggunakan AVE dengan nilai lebih dari 0.5. Oleh karena itu, dapat disimpulkan bahwa variabel yang diujikan valid dan reliabel, sehingga dapat dilakukan pengujian model struktural.</p>
        </sec>
      </sec>
      <sec id="heading-f44148d346036b5d5912afb3dc7e017f">
        <title>Evaluasi Model Struktural (<italic id="italic-ab18509520a5f5e92cbf9a7d700f021a">Inner Model</italic>)</title>
        <sec id="heading-1ccd92136535922b167ba488f1728e10">
          <title><italic id="_italic-42">R-Square</italic> (R2)</title>
          <fig id="figure-panel-f85a20f354430ed1181236b82c524f5b">
            <label>Figure 5</label>
            <caption>
              <title>
                <italic id="_italic-43">R square</italic>
              </title>
              <p id="paragraph-910e2383eca1e27489394de3f8a021dd" />
            </caption>
            <graphic id="graphic-fa716add2f7851b97176657729075f0c" mimetype="image" mime-subtype="jpeg" xlink:href="R square.jpg" />
          </fig>
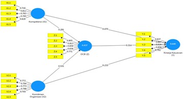
          <p id="_paragraph-38">Nilai tersebut menjelaskan seberapa besar pengaruh variabel kompetensi dan komitmen organisasi, serta OCB terhadap variabel kinerja karyawan yaitu sebesar 65%, kemudian menjelaskan seberapa besar pengaruh variabel kompetensi dan komitmen organisasi terhadap OCB yaitu sebesar 45%. Dan sisanya dipengaruhi oleh variabel lain diluar varibel dalam penelitian ini.</p>
        </sec>
        <sec id="heading-b249be67a8bb44d9c8f5894f9898e083">
          <title>Pengujian Hipotesis</title>
          <p id="_paragraph-40">
            <bold id="_bold-36">a) </bold>
            <bold id="_bold-37">Uji</bold>
            <italic id="_italic-44">
              <bold id="_bold-38">Path Koefisien</bold>
            </italic>
            <bold id="_bold-38" />
          </p>
          <fig id="figure-panel-231615f86a9ebb29749a00e3128829b2">
            <label>Figure 6</label>
            <caption>
              <title>Hasil t-statistik</title>
              <p id="paragraph-b81793de1d74ca3e88f23274aa1ff7f5" />
            </caption>
            <graphic id="graphic-a875de2d2c77e9ed13ec676daaecf0da" mimetype="image" mime-subtype="jpeg" xlink:href="Hasil t-statistik.jpg" />
          </fig>
          <p id="_paragraph-42">Berdasarkan hasil dari tabel yang ada diatas didapatkan nilai t-statistik diatas 0,96 dan nilai p<italic id="_italic-45">-value</italic> 0,05. Dari hasil tersebut dapat dinyatakan bahwa H0 ditolak Ha diterima, yang berarti variabel bebas yang meliputi kompetensi (X1), komitmen organisasi (X2)dan OCB (Z) mempunyai pengaruh signifikan terhadapvariabel terikat dan variabel intervening yaitu kinerja karyawan (Y) dan OCB (Z).</p>
          <p id="paragraph-7db0e647df74c8c735909271137f5123"><bold id="bold-2">Pengaruh </bold><bold id="bold-3">Kompetensi</bold><bold id="bold-4"> Terhadap Kinerja Karyawan; </bold>Konstruk kompetensi mempunyai nilai t-statistik sebesar 5,155 lebih besar dari 1.96, dan nilai p-values sebesar 0.000 lebih kecil dari 0.05. oleh karena itu, hipotesis pertama yang menyatakan bahwa terdapat pengaruh kompetensi terhadap kinerja karyawan terbukti. Ha diterima, dan H0 ditolak.</p>
          <p id="paragraph-b51c35c0c3aa5358374afafcff4203e7"><bold id="bold-0f6f0c360916f59bd9382ad336a85c92">Pengaruh </bold><bold id="bold-ea43a5f71f7c2cb323f9db8514586a58">Komitmen Organisasi</bold><bold id="bold-f719b76acf33ed3f4053b30e68595d2a"> Terhadap Kinerja Karyawan; </bold>Konstruk komitmen organisasi mempunyai nilai t-statistik sebesar 2,297 lebih besar dari 1.96, dan nilai p-values sebesar 0.022 lebih kecil dari 0.05. Oleh karena itu, hipotesis kedua yang menyatakan bahwa terdapat pengaruh komitmen organisasi terhadap kinerja karyawan terbukti. Ha diterima, dan H0 ditolak.</p>
          <p id="paragraph-1ba89eaba4488f0a05b4867d4c4b3809"><bold id="bold-4c2cfc6af3fbf16731dee8acd601bf31">Pengaruh </bold><bold id="bold-340ee868bf69cec2df7fc4a81d4320be">Kompetensi</bold><bold id="bold-8e8349307559af83686a1565e3de0220"> </bold><bold id="bold-5">Terhadap </bold><bold id="bold-6">OCB; <bold id="bold-7"/></bold>Konstruk kompetensi mempunyai nilai t-statistik sebesar 2,831 lebih besar dari 1.96, dan nilai p-values sebesar 0.005 lebih kecil dari 0.05. Oleh karena itu, hipotesis ketiga yang menyatakan terdapat pengaruh kompetensi terhadap <italic id="_italic-46">Organizational Citizenship Behavior</italic> (OCB) terbukti. Ha diterima, dan H0 ditolak.</p>
          <p id="paragraph-9b909eef6803a31ce90ae5fd1436e285"><bold id="bold-984d72d9bde5503b9553580bbcb409bc">Pengaruh </bold><bold id="bold-01cb43594f6a0baecd89f3751e80780f">Komitmen Organisasi</bold><bold id="bold-9f8d39b1d1d7033ae76379939b89b5de"> Terhadap </bold><bold id="bold-0cfedad9200a972f3c1ab4e269925e1f">OCB; <bold id="bold-15adb5aea1dcf3c2ce978829588a5f5b"/></bold>Konstruk komitmen organisasi mempunyai nilai t-statistik sebesar 6,611 lebih besar dari 1.96, dan nilai p-values sebesar 0.000 lebih kecil dari 0.05. Oleh karena itu, hipotesis keempat yang menyatakan terdapat pengaruh komitmen organisasi terhadap <italic id="_italic-47">Organizational Citizenship </italic><italic id="_italic-48">Behavior</italic> (OCB) terbukti.</p>
          <p id="paragraph-b0ffd293d82d30b6c272cda01587fb76"><bold id="bold-ccfc07820bf0638b17657be6b6538c9a">Pengaruh </bold><bold id="bold-88190823f49beac1e191b4081f42c5c9">OCB</bold><bold id="bold-a445761120c00b0e36246dc889b9fdee"> Terhadap </bold><bold id="bold-731eb8309591840e4fdf66b5b4533a6f">Kinerja Karyawan; <bold id="bold-ee59042c6978ead66f2b2342ee8538a2"/></bold>Konstruk <italic id="_italic-49">Organizational Citizenship </italic><italic id="_italic-50">Behavior</italic> (OCB) mempunyai nilai t-statistik sebesar 2,394 lebih besar dari 1.96, dan nilai p-values sebesar 0.017 lebih kecil dari 0.05. Oleh karena itu, hipotesis keempat yang menyatakan terdapat pengaruh <italic id="_italic-51">Organizational Citizenship </italic><italic id="_italic-52">Behavior</italic> (OCB) terhadap kinerja karyawan terbukti. Ha diterima, dan H0 ditolak.</p>
        </sec>
        <sec id="heading-1c54abb6d75aa83fd192231a122b497f">
          <title>Pengujian Efek Mediasi</title>
          <p id="heading-9452dd32d8410d208e6809087400344d">
            <bold id="bold-1">a) </bold>
            <bold id="bold-7ad8f758aab3cbd0be16b18a49dd5408">Tahap Pertama dan Tahap Kedua</bold>
          </p>
          <fig id="figure-panel-4b190f47307406a1c0bd15ff598f448d">
            <label>Figure 7</label>
            <caption>
              <title>T<bold id="bold-387861256f7a816f3b00b9e5d1b602ec">ahap Pertama</bold> <bold id="_bold-63">dan Tahap Kedua</bold></title>
              <p id="paragraph-6d4eabd568b9ce8fd8227054b220debd" />
            </caption>
            <graphic id="graphic-32b22c7720eae1bd2f6a13cdf6f45e08" mimetype="image" mime-subtype="jpeg" xlink:href="Tahap Pertama dan Tahap Kedua.jpg" />
          </fig>
          <p id="_paragraph-49">Dapat dilihat pada tabel path koefisien tahap pertama dan tahap kedua menunjukkan nilai statistik diatas 1,96 dan nilai p-value dibawah 0,05, maka syarat pertama dan syarat kedua untuk menguji mediasi terpenuhi dan dapat dilanjutkan pada tahap ketiga.</p>
          <p id="paragraph-054c87238635c73203616d9405b7c546">
            <bold id="bold-f6474df9c2fc2ef1fa7555db73454324">b) </bold>
            <bold id="bold-ddcb2064fdd81042da44239eda7e8479">Tahap ketiga</bold>
          </p>
          <fig id="figure-panel-af804d8f89d4c201202877813443ebc9">
            <label>Figure 8</label>
            <caption>
              <title>Path koefisien tahap ketiga</title>
              <p id="paragraph-aca65d10858c16bca42853178b646622" />
            </caption>
            <graphic id="graphic-4f680cba4598736639ea0937138cf5ef" mimetype="image" mime-subtype="jpeg" xlink:href="Path koefisien tahap ketiga.jpg" />
          </fig>
          <p id="_paragraph-51">Tabel menunjukkan bahwa nilai t-statistik OCB terhadap kinerja karyawan signifikan dengan nilai 2.402 lebih besar dari 1.96. Hasil ini menunjukkan bahwa OCB memediasi pengaruh kompetensi terhadap kinerja karyawan.</p>
          <p id="paragraph-437f886be1591062354f19608cd0a739">
            <bold id="bold-62f540548f0120c7fec012c138d8a095">c) Tahap Keempat</bold>
          </p>
          <fig id="figure-panel-64079a0963535812456e1e6d3c50c51b">
            <label>Figure 9</label>
            <caption>
              <title>
                <italic id="_italic-53">Spesific indirect effect</italic>
              </title>
              <p id="paragraph-348bcca100cf3b8364e89a4a2d358db6" />
            </caption>
            <graphic id="graphic-4ba21962e02bb99d940d58ed5805095c" mimetype="image" mime-subtype="jpeg" xlink:href="Spesific indirect effect.jpg" />
          </fig>
          <p id="_paragraph-53">Dari tabel dapat diketahui hubungan kompetensi terhadap kinerja karyawan yang di mediasi oleh OCB tidak signifikan dengan nilai statistik 1.516 kurang dari 1.96 dan nilai p-value 0.130 lebih besar dari 0.05. Hal ini berarti konstruk OCB tidak berpengaruh dalam memediasi hubungan antara kompetensi dan kinerja karyawan. Oleh karena itu, hipotesis kelima yang menyatakan terdapat pengaruh antara kompetensi terhadap kinerja karyawan dengan OCB sebagai variabel intervening atau Ha tidak terbukti atau ditolak. Dan H0 yang menyatakan bahwa tidak terdapat pengaruh kompetensi terhadap kinerja karyawan dengan OCB sebagai variabel intervening diterima.</p>
          <p id="_paragraph-54">Sedangkan hubungan komitmen organisasi terhadap kinerja karyawan yang dimediasi oleh OCB masih signifikan dengan nilai t-statistik 2.381 lebih dari 1.96 dan nilai p-values sebesar 0.018 lebih kecil dari 0.05. Hal ini berarti konstruk OCB berpengaruh dalam memediasi hubungan antara komitmen organisasi dan kinerja karyawan. Oleh karena itu, hipotesis keenam Ha yang menyatakan terdapat pengaruh antara komitmen organisasi terhadap kinerja karyawan dengan OCB sebagai variabel intervening terbukti. Dan H0 ditolak.</p>
        </sec>
      </sec>
      <sec id="heading-5f0854aad4a8b467afcac729a555d3e3">
        <title>Pembahasan</title>
        <p id="_paragraph-55"><bold id="_bold-67">Hipotesis</bold> <bold id="_bold-68">Pertama</bold> <bold id="_bold-69">:</bold> <bold id="_bold-70">Kompetensi</bold> <bold id="_bold-71">berpengaruh</bold> <bold id="_bold-72">signifikan</bold> <bold id="_bold-73">terhadap</bold> <bold id="_bold-74">kinerja</bold> <bold id="_bold-75">karyawan; </bold>Berdasarkan hasil statistik menunjukan bahwa kompetensi berpengaruh signifikan terhadap kinerja karyawan dengan nilai positif. Artinya karyawan yang memiliki kompetensi yang tinggi dan sesuai dengan jabatan atau jobdisknya maka akan dapat meningkatkan kinerja karyawan. Hasil penelitian ini sesuai dengan penelitian terdahulu yang pernah dilakukan oleh<bold id="bold-88e020fb0e7b411183b12cb4205c01d9"> [Suhardi, 2019]</bold> yang hasil penelitiannya menunujukkan bahwa kompetensi berpengaruh secara signifikan terhadap kinerja karyawan. Artinya karyawan yang memiliki kompetensi yang tinggi maka akan dapat meningkatkan kinerja karyawan, dan penelitian ini bertolak belakang dengan penelitian terdahulu yang dilakukan oleh<bold id="bold-95b1475057c10473966419b848e6e33c"> [Achamd, Akmal, dkk, 2018]</bold> yang hasil penelitiannya menyimpulkan bahwa kompetensi berpengaruh tidak signifikan terhadap kinerja karyawan. Menurut<bold id="bold-29c66fb4e22b6c583c4ed30773f00133"> [Moehariono, 2010] </bold>ditempat kerja, apabila seseorang mempunyai kompetensi secara baik atau tinggi jika diintegrasikan dengan kompetensi jabatannya, maka orang tersebut kemungkinan besar akan dapat menghasilkan kinerja yang optimal.</p>
        <p id="_paragraph-57"><bold id="_bold-77">Hipotesis</bold> <bold id="_bold-78">Kedua</bold> <bold id="_bold-79">:</bold> <bold id="_bold-80">Komitmen</bold> <bold id="_bold-81">berpengaruh</bold> <bold id="_bold-82">signifikan</bold> <bold id="_bold-83">terhadap</bold> <bold id="_bold-84">kinerja</bold> <bold id="_bold-85">karyawan; </bold>Konstruk eksogen komitmen organisasi memiliki pengaruh positif yang signifikan dengan konstruk kinerja karyawan. Berdasarkan hasil analisis statistik menjelaskan bahwa hipotesis kedua yang menyatakan bahwa terdapat pengaruh komitmen organisasi terhadap kinerja karyawan terbukti. Artinya semakin tinggi komitmen organisasi yang dimiliki oleh karyawan, akan semakin mampu meningkatkan kinerja dari karyawan.Hal ini sesuai dengan penelitian terdahulu yang dilakukan oleh <bold id="bold-ba9694df57034710c8eab89aa20a978b">[Jumarsih, 2017] </bold>yang hasil dalam penelitiannya menunjukkan bahwa pengaruh komitmen organisasi terhadap kinerja karyawan menunjukkan hasil yang signifikan dan positif. Hal ini juga sesuai dengan teori <bold id="bold-3d46695608ba2e6f23b1b3dde04342fb">[Sopiah, 2008]</bold> dalam <bold id="bold-e5a3c5bfe39484a77624d10755b061f9">[Jawindoe, 2012]</bold> mengatakan bahwa komitmen afektif, komitmen kontinuan dan komitmen normatif memiliki hubungan yang kuat dan positif terhadap kinerja. Didasarkan keinginan untuk terikat pada organisasi, kebutuhan rasional dan berdasarkan norma yang ada.</p>
        <p id="_paragraph-59"><bold id="_bold-88">Hipotesis</bold> <bold id="_bold-89">Ketiga</bold> <bold id="_bold-90">:</bold> <bold id="_bold-91">Kompetensi berpengaruh signifikan terhadap OCB; </bold>Berdasarkan hasil analisis statistik menjelaskan bahwa konstruk eksogen kompetensi memiliki pengaruh positif yang signifikan dengan konstruk <italic id="_italic-54">Organizational Citizenship Behavior</italic> (OCB). Oleh karena itu, hipotesis ketiga yang menyatakan terdapat pengaruh kompetensi terhadap <italic id="_italic-55">Organizational Citizenship Behavior</italic> (OCB) terbukti. Artinya karyawan yang memiliki kompetensi yang tinggi, akan dapat meningkatkan <italic id="_italic-56">Organizational Citizenship Behavior</italic> (OCB) karyawan, karyawan yang memiliki kompetensi tinggi akan meningkatkan untuk bersedia membantu teman sekerjanya. Berarti pada perusahaan, karyawan yang memiliki kompetensi yang tinggi, maka akan dapat meningkatkan <italic id="_italic-57">Organizational Citizenship Behavior</italic> (OCB) untuk bersifat menjadi seorang karyawan yang sukarela melakukan kesediaan menolong rekan kerja (<italic id="_italic-58">altruism), </italic><italic id="_italic-59">cirvic</italic><italic id="_italic-60"> virtue, conscientiousness, </italic><italic id="_italic-61">countesy</italic><italic id="_italic-62">, </italic><italic id="_italic-63">sportsmanship</italic>.Hasil penelitian ini sesuai dengan penelitian terdahulu yang pernah dilakukan oleh <bold id="bold-0cf58c85135ea2f0307c9c0d71e8414a"> [Suhardi, 2019]</bold> yang hasil penelitiannya menunujukkan bahwa kompetensi berpengaruh secara signifikan terhadap <italic id="_italic-64">Organizational Citizenship </italic><italic id="_italic-65">Behavior</italic>(OCB).</p>
        <p id="_paragraph-61"><bold id="_bold-93">Hipotests</bold> <bold id="_bold-94">Keempat</bold> <bold id="_bold-95">: </bold><bold id="_bold-96">Komitmen</bold> <bold id="_bold-97">organisasi</bold> <bold id="_bold-98">berpengaruh</bold> <bold id="_bold-99">signifikan</bold> <bold id="_bold-100">terhadap</bold> <bold id="_bold-101">OCB ; </bold>Berdasarkan hasil analisis statistik menjelaskan bahwa konstruk komitmen organisasi mempunyai pengaruh positif dan signifikan terhadap <italic id="_italic-66">Organizational Citizenship Behavior</italic> (OCB). Artinya, semakin tinggi komitmen yang dimiliki oleh karyawan akan semakin meningkatkan sikap OCB dar diri karyawan tersebut. Oleh karena itu, hipotesis keempat yang menyatakan terdapat pengaruh komitmen organisasi terhadap <italic id="_italic-67">Organizational Citizenship Behavior</italic> (OCB) terbukti. Hasil penelitian ini sesuai dengan penelitian terdahulu yang dilakukan oleh <bold id="bold-5d7103e8caca3450bf122224fa8d5d9e">[Jumarsih, 2017] </bold>yang hasil dalam penelitiannya menunjukkan bahwa pengaruh komitmen organisasi terhadap <italic id="_italic-68">Organizational Citizenship Behavior</italic> (OCB) memperoleh hasil yang signifikan dan bertanda positif.</p>
        <p id="_paragraph-62">Hal ini sesuai dengan teori  menurut <bold id="bold-9104dc1a09e1a0c4b6fec05cae1440f1">[Javadi, 2011] </bold>dalam <bold id="bold-f0bce74407e061d81550b6a584d2d56b">[Harahap, 2010]</bold> yang mengatakan bahwa komitmen organisasi sangat menentukan <italic id="_italic-69">Organizational Citizenship Behavior</italic> seorang karyawan. Hal ini juga didukung dengan pendapat <bold id="bold-1b5405c7dd58b37a75617869a87a4d93">[Greenberg Dan Baron, 2000] </bold>dalam <bold id="bold-8d2fa0198969d4cbd0810097f689edd6">[Harahap, 2010]</bold> , mereka mengemukakan bahwa semakin tinggi komitmen karyawan terhadap organisasi, maka karyawan tersebut akan semakin ingin berperilaku melebihi tuntutan tugas apabila dibutuhkan. Hal ini mengarahkan karyawan untuk terlibat dalam berbagai bentuk OCB.</p>
        <p id="_paragraph-63"><bold id="_bold-102">Hipotesis kelima : Kompetensi tidak berpengaruh signifikan terhadap kinerja karyawan melalui Organizational Citizenship Behavior (OCB); </bold>Berdasarkan hasil uji statistik diketahui bahwa hubungan kompetensi terhadap kinerja karyawan yang di mediasi oleh <italic id="_italic-70">Organizational Citizenship Behavior</italic> (OCB) tidak signifikan. Hal ini berarti konstruk <italic id="_italic-71">Organizational Citizenship Behavior (</italic>OCB) tidak berpengaruh dalam memediasi hubungan antara kompetensi dan kinerja karyawan.Hal ini berarti bahwa Organizational Citizenship Behavior (OCB) tidak memegang peranan sebagai variabel mediasi antara konstruk kompetensi terhadap kinerja karyawan. Dengan kata lain, variabel kompetensi tetap bisa berpengaruh terhadap kinerja karyawan tanpa harus dibantu oleh variabel <italic id="_italic-72">Organizational Citizenship Behavior </italic>(OCB).</p>
        <p id="_paragraph-64">Hasil penelitian ini sesuai dengan penelitian terdahulu yang dilakukan oleh <bold id="bold-aa20d481780b7165bbd68c57ae171406"> [Suhardi, 2019] </bold>yang menyatakan bahwa nilai pengaruh langsung kompetensi terhadap kinerja karyawan lebih besar dibandingkan dengan nilai pengaruh tidak langsung, implikasinya adalah Kompetensi secara langsung mempunyai pengaruh lebih baik terhadap kinerja karyawan, dan apa bila kompetensi tersebut melalui <italic id="_italic-73">Organizational Citizenship Behavior</italic> (OCB) justru akan memperlemah kinerja karyawan.</p>
        <p id="paragraph-fda24074ba28f3ae49608ab5b56e0906"><bold id="_bold-103">Hipotesis Keenam : Komitmen organisasi berpengaruh signifikan terhadap kinerja karyawan melalui Organizational Citizenship Behavior (OCB); </bold>Berdasarkan hasil uji statistik menyatakan bahwa hubungan komitmen organisasi terhadap kinerja karyawan yang dimediasi oleh <italic id="_italic-74">Organizational Citizenship Behavior</italic> (OCB) berpengaruh dan signifikan. Hal ini berarti konstruk <italic id="_italic-75">Organizational Citizenship Behavior</italic> (OCB) berpengaruh dalam memediasi hubungan antara komitmen organisasi dan kinerja karyawan. Semakin tinggi <italic id="_italic-76">Organizational Citizenship Behavior</italic> (OCB) pada diri karyawan maka akan semakin meningkatkan kinerja karyawan dalam menyelesaikan tugasnya.Hasil penelitian ini sesuai dengan hasil penelitian terdahulu yang dilakukan oleh <bold id="bold-67339d6e531d3f56324126397e570489">[Jumarsih, 2017] </bold>yang menyatakan bahwa Komitmen organisasi berpengaruh signifikan terhadap kinerja karyawan secara tidak langsung melalui <italic id="_italic-77">Organizational Citizenship Behavior</italic> (OCB).</p>
        <p id="_paragraph-66">Hal ini sesuai dengan teori menurut <bold id="bold-ffd1e44e62e0b4004d3e87fb05d76539">[Robbins S. &amp; Judge, 2008]</bold> dalam <bold id="bold-ff5e3932742ef3f029a5a70d93819479">[Aminah, 2016]</bold> Efektifitas suatu perusahaan dapat dilihat dari interaksi kerja pada tingkat individual, kelompok, dan sistem-sistem organisasi yang menghasilkan output manusia yang memiliki tingkat absensi yang rendah, perputaran karyawan yang rendah, minimnya perilaku menyimpang dalam organisasi, tercapainya kepuasan kerja, memiliki komitmen terhadap perusahaan dan juga <italic id="_italic-78">Organizational Citizenship Behavior</italic> (OCB).</p>
      </sec>
    </sec>
    <sec id="heading-aa1069b2068a4ba65c408385e94bf71a">
      <title>
        <bold id="bold-5655b5e62c75303fd62d9eaf0abe7197">Kesimpulan</bold>
      </title>
      <p id="_paragraph-68">Berdasarkan analisis data yang telah dilakukan, dan pembahasan yang telah dikemukakan, maka diperoleh kesimpulan sebagai berikut: 1) Kompetensi berpengaruh signifikan terhadap kinerja karyawan; 2) Komitmen organisasi berpengaruh signifikan terhadap kinerja karyawan; 3) Kompetensi berpengaruh signifikan terhadap <italic id="_italic-79">Organizational Citizenship Behavior</italic> (OCB); 4) Komitmen organisasi berpengaruh signifikan terhadap <italic id="_italic-80">Organizational Citizenship Behavior</italic> (OCB); 5) Komitmen organisasi berpengaruh secara signifikan terhadap kinerja karyawan dengan melalui <italic id="_italic-81">Organizational Citizenship Behavior</italic> (OCB) sebagai variabel intervening; 6) Kompetensi tidak berpengaruh signifikan terhadap kinerja karyawan dengan melalui <italic id="_italic-82">Organizational Citizenship Behavior </italic>(OCB) sebagai variabel intervening; 7) Kompetensi berpengaruh secara langsung dan signifikan terhadap kinerja karyawan tanpa melalui <italic id="_italic-83">Organizational Citizenship Behavior</italic> (OCB) sebagai variabel intervening.</p>
    </sec>
    <sec id="sec-7">
      <title>
        <bold id="bold-c4d01adf5c77c58f6e28c99c9b71e78f">Ucapan Terima Kasih</bold>
      </title>
      <p id="_paragraph-69">Penelitian ini dapat terselesaikan dengan baik dengan bantuan dan bimbingan dari berbagai pihak. Oleh karena itu penulis mengucapkan terima kasih kepada pihak yang telah membantu dan membimbing penulis dalam menyelesaikan penyusunan skripsi ini antara lain Bapak Riyadi selaku Kepala Cabang di PT. Mentari Trans Nusantara Sidoarjo yang telah memperbolehkan penulis untuk melakukan penelitian di perusahaan tersebut. Kemudian terimakasih untuk para karyawan PT. Mentari Trans Nusantara yang telah sukarela untuk menjadi responden dalam penelitian ini. Semoga penelitian yang sederhana ini dapat menambah pengetahuan baru dan semoga bermanfaat bagi para pembaca.</p>
    </sec>
  </body>
  <back />
</article>