Login
Section Human Resource Management

Role Stressors, Spiritual Intelligence, and Auditor Performance


Faktor Stres Peran, Kecerdasan Spiritual, dan Kinerja Auditor
Vol. 20 No. 1 (2025): February :

Nurma Ayu Ramadhani (1), Sarwendah Biduri (2)

(1) Program Studi Akuntansi, Universitas Muhammadiyah Sidoarjo, Indonesia
(2) Program Studi Akuntansi, Universitas Muhammadiyah Sidoarjo, Indonesia, Indonesia

Abstract:

Background: Auditor performance is crucial for audit quality and public trust, yet role stressors often impair performance. Specific background: Previous studies reported mixed results regarding role conflict, ambiguity, overload, and leadership styles. Knowledge gap: Limited evidence on how spiritual intelligence moderates these relationships in Indonesian audit firms. Aims: This study examines the relationships between role conflict, role ambiguity, role overload, leadership styles, and auditor performance, with spiritual intelligence as a moderator. Results: Based on questionnaire data from 50 auditors and PLS analysis, role ambiguity and role overload significantly relate to auditor performance, while role conflict and leadership styles do not. Spiritual intelligence positively moderates the relationships for role conflict and leadership styles but not for role ambiguity or overload. Novelty: The paper highlights differential moderating effects of spiritual intelligence across distinct role stressors. Implications: Findings suggest targeted human-resources interventions that cultivate spiritual competencies may buffer specific workplace stressors to preserve auditor performance.


Highlights:




  • Spiritual intelligence moderates conflict-perf and leadership-perf links.




  • Role ambiguity and overload directly associate with auditor performance.




  • Sample from KAP in Surabaya and Sidoarjo PLS analysis used.




Keywords: Role Conflict, Role Ambiguity, Role Overload, Spiritual Intelligence, Auditor Performance

Downloads

Download data is not yet available.

Pendahuluan

Berbagai jenis pekerjaan yang sedang berkembang pada era masa kini kian beragam, salah satunya profesi pelayanan jasa. Akuntan publik menyajikan pelayanan jasa yang dibutuhkan bagi suatu perusahaan atau organisasi, maupun instansi pemerintah dalam menyediakan informasi, memeriksa, mereview, mengenai kualitas dari laporan keuangan berdasarkan standar Ikatan Akuntansi Indonesia (IAI) sekaligus memberikan opini atau saran untuk pengambilan sebuah keputusan. Hal yang menjadi perhatian utama bagi klien ataupun publik dalam menilai hasil audit adalah kinerja auditor. Hasil audit yang telah dilakukan oleh akuntan publik merupakan tanggung jawab yang besar bagi seorang akuntan publik terhadap pihak yang berkepentingan. Oleh karena itu, seorang akuntan publik harus memiliki kinerja yang baik dan berkualitas.

Munculnya fenomena yang terjadi atas buruknya kinerja auditor atau kegagalan peran dalam melaksanakan pekerjaannya menilai kewajaran suatu laporan keuangan, dapat dilihat dari contoh kasus yang terjadi, berdasarkan laporan periodik P2PK Kementerian Keuangan pada kuartal II 2019 banyak KAP yang sudah ditindaklanjuti. Sejak awal tahun hingga Juni 2019 sudah 5 KAP yang dibekukan izinnya. Selain itu, 3 KAP diberikan rekomendasi, 8 KAP diberikan peringatan, 2 KAP dilakukan pembatasan entitas, dan 2 KAP lainnya dilakukan pembatasan jasa. Tidak hanya KAP, hingga Juni 2019 tercatat 10 AP yang diberikan peringatan, 1 AP dilakukan pembatasan pemberi jasa tertentu, dan 1 KAP lainnya dibekukan izinnya. Terdapat beragam faktor yang mempengaruhi kinerja auditor salah satunya adalah peran auditor. Dalam menjalankan tugasnya, auditor biasanya dihadapkan oleh potensi konflik peran. Terdapat tiga jenis role stress yaitu konflik peran, ketidakjelasan peran, dan kelebihan peran.

Konflik peran (role conflict) terjadi karena timbul adanya dua perintah yang berbeda yang diterima sacara bersamaan dan melaksanaan salah satu perintah saja akan mengakibatkan teraibanya perintah yang lain . Penelitian yang dilakukan Fauziah menunjukan hasil role conflict tidak berpengaruh terhadap kinerja auditor . Adapun penelitian lain yang menunjukkan hasil yang berbeda, Ulum dan Purnamasari menyatakan role conflict berpengaruh terhadap kinerja auditor .

Ketidakjelasan peran (role ambiguity) timbul ketika seseorang tidak mendapatkan informasi yang jelas akan apa yang harus ia kerjakan dan kemapuan dalam menyelesaikan . Penelitian yang dilakukan oleh Gunawan dan Ramdan menunjukkan hasil role ambiguity berpengaruh terhadap kinerja auditor. Adapun penelitian lainnya yang menunjukkan hasil yang berbeda bahwa role ambiguity tidak berpengaruh terhadap kinerja auditor .

Kelebihan peran (role overload) timbul ketika seseorang yang dibebani terlalu banyak pekerjaan dengan waktu dan kemampuan yang terbatas . Hasil penelitian yang dilakukan oleh Aprimulki menunjukkan hasil role overload berpengaruh terhadap kinerja auditor, penelitian lain yang dilakukan oleh Gunawan dan Ramdan menunjukkan hasil yang berbeda yakni role overload tidak berpengaruh terhadap kinerja auditor.

Faktor lain yang mempengaruhi kinerja auditor adalah gaya kepemimpianan (leadership styles). Penelitian yang dilakukan oleh Ulum dan Purnamasari menyatakan bahwa terdapat tiga faktor utama yang mempengaruhi kinerja seseorang, dan salah satunya adalah gaya kepemimpinan. Ulum dan Purnamasari mendefinisikan bahwa gaya kepemimpinan adalah cara seorang pemimpin melaksanakan kegiatannya dalam upaya membimbing, memandu, mengarahkan, dan mengontrol pikiran, perasaan, atau perilaku seseorang atau sejumlah orang untuk mencapai tujuan tertentu. Hasil penelitian yang dilakukan oleh Ulum dan Purnamasari menyebutkan gaya kepemimpianan berpengaruh terhadap kinerja auditor, hasil penelitian lainnya yang dilakukan oleh Gunawan dan Ramdan menyebutkan gaya kepemimpinan tidak berpengaruh terhadap kinerja auditor.

Berdasarkan hasil penelitian sebelumnya yang menujukkan hasil yang berbeda-beda sehingga perlu dilakukan penelitian kembali. Penggunaan variabel pemoderasi yang memperkuat atau memperlemah sebuah penelitian ditambahkan pada penelitian kali ini yang diharapkan dapat memberikan hasil penelitian yang lebih baik dari penelitian sebelumnya. Karena itu penulis tertarik untuk membuat penelitian dengan judul “Pengaruh Role Conflict, Role Ambiguity, Role Overload, Leadership Styles Dengan Menggunakan Kecerdasan Spiritual Sebagai Variabel Pemoderasi Terhadap Kinerja Auditor”.

Metode

A. Lokasi Penelitian

Penelitian ini dilakukan pada Kantor Akuntan Publik (KAP) yang berada di Kota Surabaya dan di Kota Sidoarjo.

B. Variabel Penelitian

No Variabel Indikator Sumber Skala Likert
1 Role Conflict(konflik peran) Karyawan menegerjakan tugas diluar tugas utamaKaryawan tidak mengetahui kepada siapa harus melaporkan hasil pekerjaannyaKaryawan tidak mengetahui kepada siapa harus mempertanggungjawabkan hasil pekerjaannyaMendapat tugas pekerjaan dari dua atau lebih atasan yang memiliki metode kerja yang berbeda Robbins 1-5
2 Role Ambiguity (ketidakjelasan peran) Mengetahui dengan jelas, apa yang menjadi tugas wewenang saat bekerja Tidak mempunyai wewenang dalam melaksanakan pekerjaanTidak mengetahui kinerja yang diharapkan perusahaan dari pegawaiTidak memahami kontribusi yang diberikan terhadap pencapaian target perusahaan Robbins 1-5
3 Role Overload (kelebihan peran) Tuntutan terhadap kualitas pekerjaan tidak masuk akal Tugas-tugas yang diberikan terlalu sulit dan kompleksTugas yang diberikan rumitPerusahaan menuntut tidak sesuai dengan kemampuan yang dimiliki karyawan Robbins 1-5
4 Leadership Styles (gaya kepemimpinan) Konsiderasi (Conderation)Struktur inisiatif (Initiating structure) Trisnaningsih 1-5
5 Kinerja Auditor TujuanStandarUmpan balikKompetensiAlat Wibowo 1-5
6 Kecerdasan Spiritual JujurKeterbukaanPengetahuan diriFokus pada konstribusi Spiritual non-dogmatis Fathinah 1-5
Table 1. Tabel 1 Identifikasi Variabel dan Indikator Variabel

Sumber : Data diolah, 2023

C. Populasi dan Sampel

Populasi dalam penelitian ini adalah auditor yang bekerja di Kantor Akuntan Publik (KAP) yang ada di Kota Surabaya dan Sidoarjo yang berjumlah 314 auditor. Sampel dalam penelitian ini menggunakan metode non probabilitas atau pemilihan non random yaitu mengunakan teknik pengambilan sampel yang mudah (convenience sampling), yaitu pengumpulan informasi dari anggota populasi yang dengan senang hati bersedia memberikannya . Responden dalam penelitian ini sebanyak 50 auditor yang bekerja di KAP Surabaya dan Sidoarjo yang terdaftar di IAI.

D. Jenis dan Sumber Data

Jenis data yang digunakan dalam penelitian ini adalah data primer. Sumber data yang digunakan pada penelitian ini berupa kuesioner yang dibagikan langsung kepada auditor yang bekerja di KAP kota Surabaya dan Sidoarjo.

E. Metode Analisis Data

Teknik analis yang digunakan dalam penelitian ini menggunakan Uji Partial Least Square (PLS). Terdapat dua tahap evaluasi model PLS yaitu outer model dan inner model.

1. Model Pengukuran (outer model)

Model pengukuran digunakan untuk menguji validitas konstruk dan reliabilitas instrument.

2. Model Struktural (inner model)

Model struktural digunakan untuk uji kausalitas (pengujian hipotesis).

Hasil dan Pembahasan

A. Analisis Data dan Hasil Penelitian

Analisis data dan pengujian hipotesis pada penelitian ini menggunakan software SmartPLS. Penelitian ini bertujuan untuk menguji variabel independen yaitu Role Conflict, Role Ambiguity, Role Overload, Leadership Styles terhadap variabel dependen yaitu Kinerja Auditor, dengan Kecerdasan Spiritual sebagai variabel Pemoderasi.

  1. Evaluasi Model Pengukuran ( outer model )

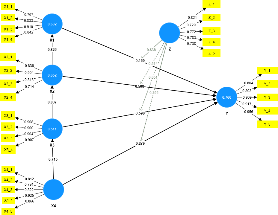
Analisis data dilakukan dengan memasukkan tabulasi data kuesioner dan menguji convergent validity, discriminant validity, dan uji signifikan. Model pengukuran reflektif dievaluasi dengan convergent dan discriminant validity dari indikatornya dan composite reliability.Berikut adalah tampilan hasil output SmartPLS:

Figure 1. Gambar 1 Output SmartPLS

a. Convergent Validity

Pengujian dalam convergent validitymenggunakan nilai outer loadings (loading factor) yaitu dengan hasil >0.7 agar indikator tersebut dikategorikan baik dan memenuhi standart convergent validity.Hasil outer loading dibawah ini menunjukkan nilai diatas 0.7 untuk semua indikatornya, sehingga semua indikator sudah valid. Berikut disajikan tabel dari masing-masing indikator:

Figure 2. Tabel 2 Outer loading

Sumber: Data Diolah, 2023

b. Construk relia bility

Tahap selanjutnya pengujian construk reliability dapat dinilai dengan melihat nilai dari composite reliability, cronbach’s alpha, average variance extracted (AVE). Dari tabel dibawah ini dapat dilihat untuk pengujian composite reliability dan cronbach’s alpha menunjukkan nilai diatas 0.70 untuk masing-masing variabel dan dapat dikatakan reliabel. Untuk pengujian AVE dapat dilihat nilai untuk masing-masing maviabel menunjukkan nilai diatas 0.5 sehingga dapat dinyatakan mempunyai reliabilitas yang baik. Berikut tabel dari composite reliability, cronbach’s alpha, average variance extracted (AVE):

Variabel Cronbach’s alpha Composite reliability AVE
Role Conflict 0.859 0.863 0.705
Role Ambiguity 0.836 0.856 0.672
Role Overload 0.926 0.934 0.818
Leadership Styles 0.899 0.906 0.713
Kinerja Auditor 0.938 0.941 0.805
Kecerdasan Spiritual 0.830 0.840 0.592
Table 2. Tabel 3 Composite reliability, Cronbach’s Alpha, Average Variance Extracted (AVE)

Sumber: Data diolah, 2023

  1. Evaluasi Model Struktural ( Inner Model )
Variabel Penelitian R S quare Adjust R Square
Kinerja Auditor (Y) 0.760 0.706
Table 3. Tabel 4 R-Square

Nilai R Square untuk varibel Kinerja auditor sebesar 0.760. Hal ini menunjukkan bahwa variabel role conflict, role ambiguity, role overload, leadership styles mampu menjelaskan variabilitas konstrak Kinerja Auditor sebesar 76%, sedangkan sisanya sebesar 24% dijelaskan oleh konstruk lainnya diluar yang diteliti dalam penelitian ini. Pengujian hipotesis dilakukan dengan membandingkan nilai T value dengan T tabel. Berikut hasil Path Coefficients dan uji signifikan adalah sebagai berikut:

Variabel Penelitian Original Sample (O) Sample Mean (M) Standard Deviation (STDEV) T Satistict (|O/STDEV|) P Values
X1_>Y -0.160 -0.153 0.162 0.990 0.322
X2_>Y 0.508 0.458 0.238 2.133 0.000
X3_>Y -0.590 -0531 0.221 2.668 0.008
X4_>Y 0.279 0.268 0.155 1.795 0.073
Z_>Y 0.643 0.636 0.137 4.695 0.000
Moderating X1_>Y 0.638 0.594 0.246 2.590 0.010
Moderating X2_>Y -0.514 -0.468 0.333 1.544 0.123
Moderating X3_>Y 0.051 0.050 0.255 0.201 0.841
Moderating X4_>Y 0.293 0.284 0.140 2.091 0.037
Table 4. Tabel 5 Path Coefficients

Sumber: Data diolah,2023

Dapat diketahui bahwa hasil dari pengujian untuk variabel Role Conflict (X1) memiliki pengaruh negatif sebesar -0.160 dan tidak signifikan pada 5% (T hitung 0.990 < 1.96) terhadap Kinerja Auditor (Y), untuk variabel Role Ambiguity (X2) memiliki pengaruh positif sebesar 0.508 dan signifikan pada 5% (T hitung 2.133 > 1.96) terhadap Kinerja Auditor (Y), untuk variabel Role Overload (X3) memiliki pengaruh negatif sebesar -0.590 dan signifikan pada 5% (T hitung 2.668 > 1.96) terhadap Kinerja Auditor (Y), untuk variabel Leadership Styles (X4) memiliki pengaruh positif sebesar 0.279 dan tidak signifikan pada 5% (T hitung 1.795 < 1.96) terhadap Kinerja Auditor (Y), dan untuk variabel Kecerdasan Spiritual (Z) mmemiliki pengaruh positif sebesar 0.643 dan signifikan pada 5% (T hitung 4.695 > 1.96) terhadap Kinerja Auditor (Y). Sedangkan untuk variabel Kecerdasan Spiritual (Z) dalam memoderasi variabel X1 berpengaruh positif sebesar 0.638 dan signifikan pada 5% (T hitung 2.590 > 1.96) terhadap Kinerja Auditor (Y), untuk variabel Kecerdasan Spiritual (Z) dalam memoderasi variabel X2 berpengaruh negatif sebesar -0.514 dan tidak signifikan pada 5% (T hitung 1.544 < 1.96) terhadap Kinerja Auditor (Y), untuk variabel Kecerdasan Spiritual (Z) dalam memoderasi variabel X3 berpengaruh positif sebesar 0.051 dan tidak signifikan pada 5% (T hitung 0.201 < 1.96) terhadap Kinerja Auditor (Y), untuk variabel Kecerdasan Spiritual dalam memoderasi variabel X4 berpengaruh positif sebesar 0.279 dan signifikan pada 5% (T hitung 2.091 > 1.96). Jadi dapat disimpulkan bahwa hasil dari penelitian ini menunjukkan terjadinya moderasi pada 2 (dua ) variabel yaitu, yang pertama variabel role conflict (X1)terhadap kinerja auditor (Y) dengan kecerdasan spiritual (Z) sebagai pemoderasinya, dan yang kedua yaitu variabel leadership styles (X4) terhadap kinerja auditor (Y) dengan kecerdasan spiritual (Z) sebagai pemoderasinya.

B. Pembahasan

1. Pengaruh role conflict terhadap kinerja auditor

Hasil penelitian menujukkan bahwa nilai signifikansi yang terbentuk pada role conflict lebih besar dari α = 0.05, yaitu sebesar 0.322. Dari hasil tersebut, terlihat bahwa T- Statistik 0.990 < T-Tabel 1.96 dan P-Values 0.332 > 0.05. Artinya hasil penelitian ini mengidentifikasikan bahwa role conflict yang dialami oleh auditor tidak akan mempengaruhi auditor dalam pelaksanaan kinerja tugasnya. Konflik peran yang timbul dalam diri auditor umumnya akan mempengaruhi auditor tersebut dalam bertindak atau berperilaku. Berperilaku merupakan hal yang umum yang terjadi dalam kehidupan seseorang untuk bersikap dan perilaku. Perilaku yang baik akan meminimalisir untuk timbulnya konflik peran dalam diri sesorang. Hal ini disebabkan karena para auditor dalam menjalankan tugasnya selalu menjaga sikap dan profesionalisme dalam bekerja walaupun banyak konflik peran yang terjadi.

Hasil penelitian ini sejalan dengan penelitian yang dilakukan oleh Ainul Fauziah yang menyataan role conflict tidak berpengaruh terhadap kinerja auditor. Hal ini disebabkan karena auditor yang menerima penugasan didukung dengan tenaga kerja (sumber daya manusia) yang cukup untuk melakukannya, auditor mampu memecahkan masalah yang timbul karena konflik antar auditor, sehingga dapat meningkatkan kinerja auditor. Namun penelitian ini tidak sejalan dengan penelitian yang dilakukan oleh Ulum dan Purnamasari yang menyatakan role conflict berpengaruh terhadap kinerja auditor, hal ini disebabkan oleh semakin tinggi Konflik Peran maka Kinerja auditor akan semakin rendah. Pekerjaan yang berbeda dalam satu waktu membuat auditor mengalami Konflik peran dan membuat auditor mengalami tekanan dan stress dalam bekerja. Hal ini membuat seorang auditor akan mengalami penurunan kinerja.

2. Pengaruh role ambiguity terhadap kinerja auditor

Hasil penelitian menunjukkan bahwa nilai signifikansi yang terbentuk pada role ambiguity lebih kecil dari α = 0.05, yaitu sebesar 0.00. Dari hasil tersebut, terlihat bahwa T-Statistik 2.133 > T-Tabel 1.96 dan P-Values 0.00 < 0.05, artinya ketidakjelasan peran (role ambiguity) yang dimiliki seorang auditor dapat mempengaruhi kinerjanya dalam menjalankan tugas . Timbulnya ketidakjelasan peran pada diri auditor disebabkan karena seseorang melakukan tugas dan sasaran dalam menjalankan pekerjaan dilakukan dengan tidak jelas, sehingga hasil pekerjaan yang dilakukan tanpa adanya sasaran yang jelas akan menimbulkan sikap ketidaksesuaian tujuan pekerjaan dengan hasil pekerjaan yang telah dikerjakan. Tidak mengetahui kinerja yang diharapkan oleh perusahaan terhadap pegawainya memungkinkan terjadinya kesalahan dalam pekerjaan sehingga kinerjanya dapat dikatakan tidak optimal.

Hasil penelitian ini sejalan dengan penelitian yang dilakukan oleh Ainul Fauziah yang menyatakan semakin tinggi ketidakjelasan peran (role ambiguity) pada auditor maka semakin menurun kinerja auditor, ini disebabkan oleh auditor yang memiliki sedikit pengalaman akan merasa tidak yakin apakah judgement yang dibuatnya sudah tepat. Kondisi tersebut menunjukkan bahwa auditor mengalami kesan ketidakpastian lingkungan kerja sehingga berakibat pada kurang efektif dalam melakukan pekerjaan yang diberikan, hal ini sering terjadi pada auditor junior yang masih belum banyak pengalaman.

3. Pengaruh role overload terhadap kinerja auditor

Hasil penelitian menunjukkan bahwa nilai signifikansi yang ditunjukan oleh role overload lebih kecil dari α = 0.05, yaitu sebesar 0.008. Dari hasil tersebut terlihat T-Statistik 2.668 > T-Tabel 1.96 dan P Values 0.008 < 0.05, artinya kelebihan peran (role overload) yang dialami seorang auditor mempengaruhi kinerjanya dalam menjalankan tugas. Kelebihan pekerjaan yang dirasa oleh auditor akan mempengaruhi auditor dalam berperilaku, dimana auditor akan kewalahan oleh tugas-tugas yang diberi oleh atasan yang mengakibatkan kinerja yang tidak maksimal. Hal ini disebabkan apabila adanya tuntutan terhadap kualitas pekerjaan yang tidak masuk akal yang akan berakibat pada hasil pekerjaan. Dan adanya tuntutan yang tidak sesuai dengan kemampuan yang dimiliki oleh auditor akan mempengaruhi hasil kerja auditor.

Hasil penelitian ini sejalan dengan penelitian yang dilakukan oleh Ulum dan Purnamasari yang menyatakan kelebihan peran (role overload) berpengaruh terhadap kinerja auditor, hal ini terjadi jika semakin tinggi kelebihan peran maka Kinerja Auditor semakin rendah. Biasanya auditor akan mengalami banyak pekerjaan dalam mengaudit dan menyebabkan banyak tekanan baik dari pihak perusahaan maupun pihak pemimpin tim. Sehingga akan menyebabkan pada penurunan kinerja.

Hasil penelitian menunjukkan bahwa signifikansi yang ditunjukan oleh Leadership lebih besar dari α = 0.05 yaitu sebesar 0.073. Dari hasil tersebut terlihat T-Statistik 1.795 < T-Table 1.96 dan P Values 0.073 > 0.05, artinya gaya kepemimpinan dalam suatu perusahaan tidak mempengaruhi seorang auditor dalam kinerja penugasannya. Perilaku yang baik dari seorang atasan kepada bawahannya akan menghasilkan hubungan yang harmonis, sehingga mengakibatkan auditor dalam bekerja menunjukkan sikap yang nyaman yang didapatkan dari atasan. Hal ini disebabkan adanya sikap baik atasan atau pemimpin yang mengarahkan dan penjelasan mengenai bagaimana melaksanakan pekerjaan yang baik, adanya komunikasi yang baik antar atasan dan bawahan yang mengakibatkan adanya hubungan yang baik antar atasan dan bawahan sehingga tidak mengakibatkan adanya penurunan dalam kinerja seorang auditor.

4. Pengaruh leadership styles terhadap kinerja auditor

Hasil penelitian ini sejalan dengan penelitian yang dilakukan oleh Widhi dan Setyawati yang menyatakan bahwa gaya kepemimpinan (leadership styles) tidak berpengaruh terhadap kinerja auditor. Hasil penelitian ini berbeda dengan hasil penelitian yang dilakukan oleh Wiguna , yang menyatakan bahwa gaya kepemimpinan (leadership styles) berpengaruh terhadap kinerja auditor. Hal ini disebabkan karena gaya kepemimpinan merupakan salah satu faktor dalam peningkatan kinera pegawai, karena pada dasarnya sebagai tulang punggung pengembang organisasi dalam mendorong dan mempengaruhi semangat kerja auditor.

5. Pengaruh role conflict terhadap kinerja auditor dengan kecerdasan spiritual sebagai pemoderasi

Hasil penelitian menunjukkan nilai signifikansi yang ditunjukkan oleh Kecerdasan Spiritual dalam memoderasi role confict terhadap kinerja auditor lebih kecil dari α = 0.05, yaitu sebesar 0.010. Dari hasil tersebut terlihat T-statistik 2.590 > T-Table 1.96 dan P Values 0.010 < 0.05, artinya dengan adanya perilaku kecerdasan spiritual pada diri sesorang dalam bersikap baik dan tanggung jawab yang dimiliki oleh seseorang mampu mengatasi konflik peran yang dialami seseorang terkait kinerjanya. Dengan adanya sifat keterbukaan dan bersikap adil dalam menjalankan tugas maka auditor tidak akan mengalami konflik peran dalam dirinya. Adanya kecerdasan spiritual yang dimiliki oleh setiap manusia, akan memberikan kemampuan untuk melihat masalah dari nilai positif dan dengan kearifan.

Hal ini berbeda dengan penelitian yang dilakukan oleh Ulum dan Purnamasari yang menyatakan kecerdasan spiritual bukan sebagai variabel moderasi yag mempengaruhi role conflict pada kinerja auditor. Hal ini diduga karena kecerdasan seseorang belum mampu dalam menyelesaikan masalah pekerjaan yang berbeda salam satu waktu, mungkin mampu diselesaikan dengan kecerdasan lainnya karena menurut vendy ada tiga kecerdasan dalam diri seseorang manusia yaitu : kecerdasan intelektual, kecerdasan emosional, dan kecerdasan spiritual.

6. Pengaruh role ambiguity terhadap kinerja auditor dengan kecerdasan spiritual sebagai pemoderasi

Hasil penelitian menunjukkan nilai signifikansi yang ditunjukkan oleh kecerdasan spiritual dalam memoderasi hubungan anatara role ambiguity pada kinerja auditor lebih besar dari α = 0.05, yaitu sebesar 0.123. Dari hasil tersebut terlihat T-Statistik 1.544 < T-Table 1.96 dan P Values 0.123 > 0.05, artinya dengan adanya perilaku yang baik dalam diri auditor mengenai kecerdasan spiritual belum mampu mengatasi sikap ketidakjelasan peran (role ambiguity) yang sedang dialami auditor dalam menjalankan tugasnya. Dapat disimpulkan pada penelitian ini ditolaknya hipotesis diduga karena adanya variabel lain yang dapat memoderasi hubungan role ambiguity terhadap kinerja auditor. Role ambiguity masih dapat mencapai kinerja yang tinggi dengan menggunakan kecerdasan intelektual yang tinggi, seperti yang kita ketahui, kecerdasan manusia terbagi menjadi tiga wilayah, yakni intellectual quotient, emotional quotient, dan spiritual quotient, dimana auditor yang mengalami ketidakjelasan peran cenderung memerlukan informasi sehingga walaupun mereka dalam ketidakjelasan peran, namun mereka dapat mengatasinya dengan pengetahuan dan pengalamannya yang cukup.

Hasil penelitian ini berbeda dengan hasil penelitian terdahulu yang dilakukan oleh Aprimulki dan penelitian yang dilakukan oleh Setiawan dan Latrini, yang menyatakan bahwa kecerdasan spiritual memoderasi hubungan role ambiguity terhadap kinerja auditor. Hal ini dikarenakan kecerdasan spiritual yang dimiliki seseorang dapat membuat seseorang berfikir positif dan melihat masalah dengan kearifan. Kelebihan peran yang dialami oleh auditor terhdap kinerjanya dapat dimoderasi oleh kecerdasan spiritual yang dimilikinya, kecerdasan spiritual dapat memberikan pengelolaan yang baik dalam dirinya agar lebih berhati-hati dalam bertindak yang akan mempengaruhi kinerjanya.

7. Pengaruh role overload terhadap kinerja auditor dengan kecerdasan spiritual sebagai pemoderasi

Hasil penelitian menujukkan hasil signifikansi yang ditunjukkan oleh kecerdasan spiritual dalam memoderasi hubungan antara role overload terhadap kinerja auditor lebih besar dari α = 0.05 yaitu sebesar 0.841. Dari hasil tersebut terlihat T- Statistik 0.201 < T-Table 0.201 dan P Values 0.841 > 0.05, artinya perilaku mengenai kecerdasan spiritual yang dimiliki oleh auditor tidak dapat memberikan pengaruh pada kelebihan peran (role overload) yang sedang dialami oleh auditor. Berperilaku merupakan hal yang umum terjadi pada diri sesorang dalam bersikap dan perilaku. Hal ini dikarenakan pengetahuan diri yang dimiliki oleh seorang auditor tidak mampu menyelesaiakan tugas-tugas yang diberikan oleh atasan sehingga mengakibatkan terhambatnya kinerja auditor.

Hasil penelitian ini tidak sejalan dengan penelitian yang dilakukan oleh Ulum dan Purnamasari dimana hasil penelitian terdahulu menyatakan bahwa kecerdasan spiritual yang dimiliki seseorang dapat memoderasi role overload yang dialami dalam bekerja terhadap kinerja akuntan publik. Kecerdasan spiritual yang dimiliki dapat membuat setiap orang menilai segala hal dari sisi positif dan memiliki kearifan dalam bertindak. Ketika seseorang dihadapkan dengan banyaknya komitmen dan pekerjaan yang harus diselesaikan, yang akan memengaruhi kinerja nya, dapat dimoderasi dengan kecerdasan spiritual yang dimiliki.

8. Pengaruh leadership styles terhadap kinerja auditor dengan kecerdasan spiritual sebagai pemoderasi

Hasil penelitian menunjukkan hasil signifikansi yang ditunjukkan oleh Kecerdasan Spiritual dalam memoderasi leadership styles terhadap kinerja auditor lebih kecil dari α = 0.05 yaitu sebesar 0.037. Dari hasil tersebut terlihat T-Statistik 2.091 > T.Tabel 1.96 dan P Values 0.037 < 0.05, artinya para pemimpin organisasi atau perusahaan yang memiliki sikap kepemimpinan yang baik akan mempengaruhi kinerja karyawan dalam suatu perusahaaan. Dengan dimilikinya sikap yang baik mengenai kecerdasan spiritual dalam diri seorang pemimpin maka akan terciptanya rasa saling percaya, komunikasi yang baik dan saling menghargai pendapat bawahan yang akan menghasilkan kinerja yang baik untuk perusahaan.

Hasil penelitian ini sejalan dengan penelitian yang dilakukan oleh Ulum dan Purnamasari, yang menyatakan kecerdasan spiritual mampu memoderasi pengaruh gaya kepemimpinan pada kinerja auditor. Jadi dapat dijelaskan bahwa Kinerja auditor memperkuat pengaruh Gaya kepemimpinan terhadap Kinerja auditor. Kecerdasan spiritual membuat seorang pemimpin dapat dengan mudah beradaptasi dalam lingkungan atau situasi yang bebeda, memiliki sikap tanggung jawab dalam memimpin bawahannnya serta memiliki tujuan atau visi misi yang jelas . Sehingga seseorang pemimpin yang memiliki kecerdasan spiritual akan dapat memiliki gaya kepemimpinan yang sesuai dengan situasi yang ada dan akan berbeda dengan seseorang pemimpin yang kurang dalam kecerdasan spiritual.

Kesimpulan

Berdasarkan analisa data yang dilakukan pada bab sebelumnya, maka peneliti dapat menarik kesimpulan bahwa role ambiguity dan role overload berpengaruh terhadap kinerja auditor, namun tidak dengan role conflict dan leadership styles tidak berpengaruh terhadap kinerja auditor. Kecerdasan spiritual mampu memoderasi hubungan antara role conflict terhadap kinerja auditor, kecerdasan spiritual mampu memoderasi hubungan antara leadership styles terhadap kinerja auditor. Namun kecerdasan spiritual belum mampu memoderasi hubungan antara role ambiguity terhadap kinerja auditor, dan kecerdasan spiritual belum mampu memooderasi hubungan antara role overload terhadap kinerja auditor. Saran yang dapat penelitin berikan atas penelitian yang sudah dilakukan agar mendapat hasil yang lebih baik dari penelitian ini yakni : penelitian selanjutnya diharapkan memperluas objek penelitian, sehingga dapat diperoleh hasil penelitian dengan tingkat generalisasi yang tinggi, penelitian selanjutnya diharapkan apabila ingin melakukan penelitian dengan obyek KAP sebaiknya menghindari mencari data atau mengumpulkan data bukan pada waktu sibuk auditor, yaitu diawal dan akhir tahun.

Ucapan Terima Kasih

  1. Kepada orang tua yang selalu senantiasa mendukung baik secara moral, materi, dan memberikan penyemangat hingga terselesaikan skripsi ini.
  2. Kepada kepada dosen pembimbing yang senantiasa membantu dalam skripsi ini.
  3. Kepada teman-teman seperjuangan untuk menempuh Sarjana S1yang selalu memberikan motivasi, semangat, dan masukan selama pengerjaan skripsi ini.

References

[1] K. D. Cendana and A. I. G. N. Suaryana, "Pengaruh Konflik Peran dan Ketidakjelasan Peran terhadap Kinerja Auditor dengan Emotional Quotient sebagai Variabel Pemoderasi," E-Jurnal Akuntansi Univ. Udayana, vol. 22, no. 2, pp. 1141–1169, 2018.

[2] T. J. Fogarty, J. Singh, G. K. Rhoads, and R. K. Moore, "Antecedents and Consequences of Burnout in Accounting: Beyond the Role Stress Model," Behavioral Research in Accounting, vol. 12, pp. 31–67, 2000.

[3] E. Aprimulki, "Pengaruh Konflik Peran, Kelebihan Peran, Independensi dan Kompetensi terhadap Kinerja Auditor dengan Kecerdasan Spiritual sebagai Variabel Moderasi," JOM FEKON, vol. 4, no. 1, pp. 1–12, 2017.

[4] A. Fauziah, "Pengaruh Role Ambiguity, Role Conflict, Leadership Styles, Locus of Control, dan Struktur Audit terhadap Kinerja Auditor," Undergraduate thesis, Univ. (unpublished), 2014.

[5] R. Ulum and P. Purnamasari, "Pengaruh Gaya Kepemimpinan, Konflik Peran, Kelebihan Peran terhadap Kinerja Auditor dengan Kecerdasan Spiritual sebagai Variabel Pemoderasi," Proceedings, 2015.

[6] N. M. Wiryathi, N. K. Rasmini, and M. G. Wirakusuma, "Pengaruh Role Stressors pada Burnout Auditor dengan Kecerdasan Emosional sebagai Variabel Pemoderasi," E-Jurnal Ekonomi dan Bisnis Univ. Udayana, vol. 3, pp. 227–244, 2014.

[7] Z. Fanani, R. A. Hanif, and B. Subroto, "Pengaruh Struktur Audit, Konflik Peran, dan Ketidakjelasan Peran terhadap Kinerja Auditor," Jurnal Akuntansi dan Keuangan Indonesia, vol. 5, no. 2, pp. 139–155, 2008.

[8] N. Wiryathi, N. Rasmini, and M. Wirakusuma, "Pengaruh Role Stressors pada Burnout Auditor dengan Kecerdasan Emosional sebagai Variabel Pemoderasi," E-Jurnal Ekonomi dan Bisnis Univ. Udayana, vol. 3, pp. 227–244, 2014.

[9] H. Gunawan and Z. Ramdan, "Pengaruh Konflik Peran, Ketidakjelasan Peran, Kelebihan Peran, dan Gaya Kepemimpinan terhadap Kinerja Auditor di Kantor Akuntan Publik Wilayah DKI Jakarta," BINUS Business Review, vol. 3, no. 2, pp. 825–839, 2012.

[10] P. S. Robbins and T. A. Judge, Organizational Behavior, 12th ed., Jakarta: Salemba Empat, 2008.

[11] S. Trisnaningsih, "Independensi Auditor dan Komitmen Organisasi sebagai Mediasi pengaruh Pemahaman Good Governance, Gaya Kepemimpinan dan Budaya Organisasi terhadap Kinerja Auditor," Simposium Nasional Akuntansi X, vol. 18, pp. 15–16, 2007.

[12] A. Wibowo, Pendidikan Kewirausahaan (Konsep dan Strategi), Yogyakarta: Pustaka Belajar, 2011.

[13] U. Sekaran, Metode Penelitian untuk Bisnis, Jakarta: Salemba Empat, 2009.

[14] M. Wiguna, "Pengaruh Role Conflict, Role Ambiguity, Self-Efficacy, Sensitifitas Etika Profesi, Gaya Kepemimpinan terhadap Kinerja Auditor dengan Emotional Quotient sebagai Variabel Moderating," Jurnal Ilmiah Ekonomi dan Bisnis, vol. 11, no. 2, pp. 503–519, 2014.

[15] Y. G. Setiawan and L. Latrini, "Pengaruh Kecerdasan Emosional, Kecerdasan Spiritual, Kecerdasan Intelektual dan Independensi pada Kinerja Auditor," E-Jurnal Akuntansi Univ. Udayana, vol. 16, no. 2, pp. 1034–1062, 2016.