<?xml version="1.0" encoding="UTF-8"?>
<!DOCTYPE article PUBLIC "-//NLM//DTD JATS (Z39.96) Journal Archiving DTD v1.0 20120330//EN" "JATS-journalarchiving.dtd">
<article xmlns:xlink="http://www.w3.org/1999/xlink" xmlns:ali="http://www.niso.org/schemas/ali/1.0">
  <front>
    <article-meta>
      <title-group>
        <article-title>Development of Human Resources in Android-based Information System for People with Social Welfare Problems</article-title>
        <subtitle>Pengembangan Sumber Daya Manusia dalam Sistem Informasi Berbasis Android untuk Penyandang Masalah Kesejahteraan Sosial</subtitle>
      </title-group>
      <contrib-group content-type="author">
        <contrib id="person-ee2ad1c72209b2ff0701fa215de565c0" contrib-type="person" equal-contrib="no" corresp="no" deceased="no">
          <name>
            <surname>Arman</surname>
            <given-names>Arman</given-names>
          </name>
          <email>armansospol@gmail.com</email>
          <xref ref-type="aff" rid="aff-1" />
        </contrib>
        <contrib id="person-405d2b267f652b3eb58361659a7b2b72" contrib-type="person" equal-contrib="no" corresp="no" deceased="no">
          <name>
            <surname>Alang</surname>
            <given-names>Alang</given-names>
          </name>
          <email>armansospol@gmail.com</email>
          <xref ref-type="aff" rid="aff-2" />
        </contrib>
        <contrib id="person-3494eee3976bd0f286b0c92e023f1860" contrib-type="person" equal-contrib="no" corresp="no" deceased="no">
          <name>
            <surname>Malago</surname>
            <given-names>Yusrianto</given-names>
          </name>
          <email>armansospol@gmail.com</email>
          <xref ref-type="aff" rid="aff-3" />
        </contrib>
      </contrib-group>
      <aff id="aff-1">
        <country>Indonesia</country>
      </aff>
      <aff id="aff-2">
        <country>Indonesia</country>
      </aff>
      <aff id="aff-3">
        <country>Indonesia</country>
      </aff>
      <history>
        <date date-type="received" iso-8601-date="2020-12-07">
          <day>07</day>
          <month>12</month>
          <year>2020</year>
        </date>
      </history>
      <abstract />
    </article-meta>
  </front>
  <body id="body">
    <sec id="heading-d4a5bc8dde28c6f78d3fd3fa0e32fdaa">
      <title>Introduction</title>
      <p id="_paragraph-18">In facing the current industrial era, reliable technology and human resources are needed. Technology has made it easy for us in this life, almost every aspect of life has taken advantage of technological sophistication. Some technological facilities are used, among others, to facilitate communication or to obtain information. The existence of the internet allows one to be able to access information from wherever he is. Now, Suyoso &amp; Nurohman said "internet service media have begun to be utilized in several aspects, including in education." Various information and communication tools such as computers and cellular phones, have now evolved into smartphones or smartphones that are more popular among Public [1]. Smartphones have an operating system to enable them to run various applications. in line with that Hadi &amp; Dwijananti where "Android is one of the mobile operating systems that is growing amid other operating systems that are currently developing." [2]</p>
      <p id="_paragraph-19">Along with the development of technology, especially in mobile technology can open great potential in changing the way of learning and how to obtain information. Technology mobile that is currently being widely used, namely Android. Safaat defines Android as "a Linux-based operating system designed for touch screen mobile devices such as smartphones and tablet computers." [3]</p>
      <p id="_paragraph-20">Human resources are very important in the development of existing information systems, especially related to services, services are very important to provide good ways for the community. At present the existing services are related to assistance services for people with social welfare problems. In Gorontalo city itself, one of the problems is the process. The data collection process and the final PMKS report have not been computerized properly so that the process of procurement of goods and distribution of assistance to PMKS has not been effective and on target. Resolving these problems requires the development of an Android-based system.</p>
    </sec>
    <sec id="heading-6c31efd6f4684db18dc1c448488ff3f2">
      <title>Literature Review</title>
      <p id="_paragraph-23">Haidar Mirza et all said in order to implement various poverty reduction programs, information about who is poor and where they are is very important and will be the basis for targeting poor households. In other words, for poverty alleviation programs to be successful and well targeted, the availability of reliable poverty data is a must. In Indonesia alone, sources of data on poverty are available in various sources. However, the official source used by the government is poverty data sourced from the Central Statistics Agency (BPS). Poverty data sourced from BPS are often the basis for implementing poverty alleviation programs by the government. Based on previous research, the process of determining patterns of poverty data using the KDD (Knowlerge Discovery in Database) method using PPLS data from the Central Statistics Agency produced seven patterns of information [4].</p>
      <sec id="heading-6af0e9641977295609db86325211486e">
        <title>Understanding Information Systems</title>
        <p id="_paragraph-25">Information systems are a regular combination of people, hardware, software, communication networks, and data resources that collect, change and disseminate information within an organization [5]. Information systems can be defined as follows:</p>
        <list list-type="bullet" id="list-b3b34f9dc3d23bf44f8138a93516411c">
          <list-item>
            <p>A system made by humans which consists of components in the organization to achieve a goal that is to present information.</p>
          </list-item>
          <list-item>
            <p>A set of organizational procedures that when implemented will provide information for decision makers and or to control the organization.</p>
          </list-item>
          <list-item>
            <p>A system within an organization that meets transaction processing needs, supports operations, is managerial, and strategic activities of an organization and provides certain external parties with the necessary reports.</p>
          </list-item>
        </list>
        <p id="_paragraph-26">Information systems can also be defined as a collection of information in a database that uses information technology models and media used in decision making in an organization (Ladjamudin, 2010).</p>
      </sec>
      <sec id="heading-8fb2d659c59c867540385ee6c54dcc90">
        <title>How information systems work</title>
        <p id="_paragraph-28">Information systems can present the real world on the monitor as map sheets can represent the real world on paper and offer dragable maps and satellite images for the whole world and offer route planning, but now the information system has more power and flexibility than sheet on paper. Maps are graphical representations of the real world, the objects presented on the map are called map elements or map features (for example, rivers, parks, gardens, roads and so on). Because the map organizes elements based on their locations. GIS stores all descriptive information, its elements as attributes in the database. Then, GIS forms and stores them in (relational) tables so that these attributes can be accessed through the locations of map elements and vice versa, map elements can also be accessed through their attributes [5].</p>
      </sec>
      <sec id="heading-889de35d948a5595496280f140de83d6">
        <title>Android</title>
        <p id="_paragraph-30">Kasman argues that Android is an operating system for cell phones and touchscreen computers based on linux [6]. Safaat stated that Android is an operating system for mobile devices based linux which includes the operating system, middleware, and applications [3]. In the beginning, Android Inc. is a small software company founded in October 2003 in Palo Alto, California, USA. Founded by several seniors in several companies based on IT and Communication. Andy Rubin, Rick Miner, Nick Sears and Chris White. According to Rubin, Android Inc. was founded to realize mobile devices that are more sensitive to location and owner's preferences in other words Android Inc. want to realize a mobile device that better understands its owner [7].</p>
        <p id="_paragraph-31">Android provides an open platform for developers to create their applications. Initially Google Inc. buy Android Inc. which is a newcomer who makes software for cellphones / smartphones. Then to develop Android, an open handset alliance was formed, a consortium of 34 hardware, software and telecommunications companies, including Google, HTC, Intel, Motorola, Qualcomm, T-Mobile, and Nvidia.</p>
        <p id="_paragraph-32">Android is a new generation of mobile platforms, platforms that provide developers with the development they expect. The operating system that underlies android is licensed under GNU, General Public License version 2 (GPLv2), which is often known as the "copyleft" license where every third-party improvement must continue to fall under the terms. Android is distributed under the Apache Software license (ASL / Apache2), which allows for the second distribution and so on. Commercialization of developers (handset manufacturers in particular) can choose to improve the platform without having to give their improvements to the open source community. Instead, developers can benefit from enhancements such as repairs and redistribution of their work under whatever license they wish. Android application developers are allowed to distribute their applications under whatever licensing scheme they wish. Android applications can be developed on the following operating systems: 1. Windows XP, Vista / Seven 2. Mac OS X (Mac OS X 10.4.8 or newer) 3. Linux. [8</p>
      </sec>
    </sec>
    <sec id="heading-acc6d2f918b222e525343006d767d1f2">
      <title>Research methods</title>
      <p id="_paragraph-34">The method used in the design of this information system is a descriptive method that is research that aims to solve problems systematically and factually about the facts under study [9]. This method is used to describe or analyze a research result but is not used to make broader conclusions.</p>
      <p id="_paragraph-35">The object of this research is the Procurement Information System and Distribution of Assistance for Persons with Social Welfare Problems (PMKS) on the Gorontalo-based Gorontalo City Social Service</p>
      <sec id="heading-023bd2c65f6a3b3614f93c94ab4c65ad">
        <title>Analysis phase</title>
        <p id="_paragraph-37">The analysis phase is the decomposition stage of an information system with a view to identifying and evaluating problems, obstacles that occur in the expected needs so that improvements can be proposed. In the system analysis stage there are basic steps that must be carried out by the system analyst where: 1. Identify, namely identifying the problem. 2. Understand, namely understanding the work of the existing system. 3. Analyze, which is analyzing the system. 4. Report, which is to make a report on the results of the analysis.</p>
      </sec>
    </sec>
    <sec id="heading-72ed4d286712a623fbd999e6ef7d06f6">
      <title>Findings and Discussion</title>
      <p id="_paragraph-39">The development of human resources in the information system of assistance services for people with social welfare problems grows in two ways, namely: First, standing naturally based on the needs and aspirations community members as KPS, such as religious, religious, family ties, tribal and clan ties, arisan groups, arts groups, majelis taklim and sports and customs, where these groups tend to be adaptive to local abilities, with maintain and preserve local socio-cultural values, traditions and customs, and local resources. Secondly, the formation was initiated by the government (for example the social service model as WKSBM is a reflection of the program of the Indonesian Ministry of Social Affairs through the Provincial Social Welfare Agency / Provincial Social Service), which is an extension of the social welfare development of local communities, where the government is only as a facilitator and motivator in community empowerment efforts so that they are empowered to overcome PMKS in their environment [10].</p>
      <sec id="heading-bbf5f227cf1b6f14b0b19b744db3389b">
        <title>Proposed System Analysis</title>
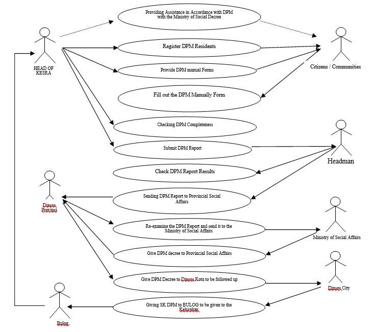
        <p id="_paragraph-41">Current System</p>
        <fig id="figure-panel-cd968947b368c0ebe273109ffe8b875b">
          <label>Figure 1</label>
          <caption>
            <title><bold id="bold-82d3e772fede3e6b1cf9ef99b49ed2e6"/>Current System</title>
            <p id="paragraph-14feaf993103c75a312905c2e612564a" />
          </caption>
          <graphic id="graphic-89d75c25a2f89440260a2f73927aa5e3" mimetype="image" mime-subtype="jpeg" xlink:href="fig 1.JPG" />
        </fig>
        <p id="_paragraph-43">Proposed System Analysis</p>
        <fig id="figure-panel-60d8156bb4541c85c6f7181384eb48fc">
          <label>Figure 2</label>
          <caption>
            <title><bold id="bold-67d1ed9656f26fec750761a261cf00ed"/>Proposed System</title>
            <p id="paragraph-137a857145ea02e379b0d8b7ed25b23b" />
          </caption>
          <graphic id="graphic-01f144eef45e8498ae3f63cebf2febb8" mimetype="image" mime-subtype="jpeg" xlink:href="fig 2.JPG" />
        </fig>
        <p id="_paragraph-45">In the picture above is a system that can be used in the gorontalo social department, other than in the gorontalo region which is there in indonesia can use the same system, because the research system offers are ideal applied. we see various problems of problems that are facing the government of any problems, assistance services for persons social welfare issues.</p>
        <p id="_paragraph-46">I see that the low quality of handling people with social welfare problems (PMKS) where Persons with disabilities still face obstacles for independence, productivity and the right to live a normal life which includes, among others, access to basic social services, limited number and quality of social service workers for various types of disabilities, and accessibility to public services to facilitate their lives. Whereas the social disability problem which consists of homeless people and beggars and prostitutes, besides being caused by poverty is also caused by the inability of individuals to live and work according to human values. Another problem is the low quality of management and professionalism of social welfare services and the incompatibility of social welfare policies at the national and regional levels.</p>
        <p id="_paragraph-47">Development services (developmental services) for the community. Residual social services are curative-rehabilitative, aimed at people with problems, when institutions such as family, economy, education, political structure, existing PPPs are unable to function as they should, so as to meet the needs of the community social services shift towards development (developmental), aims to explore and grow various sources of potential or social capital owned by the social presidency of the community, whether individual, group or social in nature which acts as a function of development and empowerment also acts as a function of prevention.</p>
        <fig id="figure-panel-cc16744f98654588c632853dad9b214a">
          <label>Figure 3</label>
          <caption>
            <title><bold id="bold-b0c7baf12a3f59e7233175fddc76eb68"/>Level 0 Data Flow Chart</title>
            <p id="paragraph-948aad8f5bbb322e55bfa599ef20cfb6" />
          </caption>
          <graphic id="graphic-57b89ac9d86717cebdd32e37ecc0f080" mimetype="image" mime-subtype="jpeg" xlink:href="fig 3.JPG" />
        </fig>
        <fig id="figure-panel-fa62ab2389a362d61face0b7cc3dea89">
          <label>Figure 4</label>
          <caption>
            <title><bold id="bold-adbcf83261c0ff03631016bbba6b2174"/>Process 1 Level 1 Data Flow Diagram</title>
            <p id="paragraph-b5cbea46c91e16c80803ccdddea0158c" />
          </caption>
          <graphic id="graphic-72b33653d3c65472bf713ae8d15a4630" mimetype="image" mime-subtype="jpeg" xlink:href="fig 4.JPG" />
        </fig>
        <fig id="figure-panel-eea6521fdbeef33e798c6e48b19f18f3">
          <label>Figure 5</label>
          <caption>
            <title><bold id="bold-344d1b14262b3b512132cd3ec85a1f7e"/>Process Level 1 Data Flow Diagram 2</title>
            <p id="paragraph-dc5f3bf983c0e64870a3f23d4eb1b451" />
          </caption>
          <graphic id="graphic-3700d066404b3098120d8152b87d38f9" mimetype="image" mime-subtype="jpeg" xlink:href="fig 5.JPG" />
        </fig>
        <fig id="figure-panel-3226529581c82caa284e489d5f51315f">
          <label>Figure 6</label>
          <caption>
            <title><bold id="bold-402486dc37927191be8833e1991fc85f"/>Level 1 data flow process diagram 3</title>
            <p id="paragraph-625d20b5e3ad4df4d2da0709282f174e" />
          </caption>
          <graphic id="graphic-e517f55c14ff3d2f2770f58605fc785d" mimetype="image" mime-subtype="jpeg" xlink:href="fig 6.JPG" />
        </fig>
        <p id="_paragraph-56">
          <bold id="_bold-37">Design of Relationships Between Tables</bold>
        </p>
        <fig id="figure-panel-bb2ff2e265d127e760fc2eb1a6ddf084">
          <label>Figure 7</label>
          <caption>
            <title><bold id="bold-fb325028ecbe08bfcd6c623ed4c4427f"/>Design of Relationships Between Tables</title>
            <p id="paragraph-05b9a4892baa2bc757bbf356cd9b0910" />
          </caption>
          <graphic id="graphic-95c5cd1322bbb7f129791da969bdc8ba" mimetype="image" mime-subtype="jpeg" xlink:href="fig 7.JPG" />
        </fig>
      </sec>
    </sec>
    <sec id="heading-557e058b924f30b0063021adc860c9f6">
      <title>Conclusion</title>
      <p id="_paragraph-59">The data collection process and final report on Persons with Social Welfare Problems (PMKS) towards</p>
      <p id="_paragraph-60">Development of human resources in the information system of assistance services for people with social welfare problems based on android towards smart city which is seen in the Analysis of the Proposed System so that it can be applied by the local government of Gorontalo and the design of the system provided.</p>
    </sec>
  </body>
  <back />
</article>