Login
Section Accounting System

Evaluation of Cash and Credit Sales Accounting Systems at Motorcycle Dealers

Evaluasi Sistem Akuntansi Penjualan Tunai dan Kredit di Dealer Sepeda Motor
Vol. 20 No. 4 (2025): November:

Fitriana Yogi Novianti (1), Aisha Hanif (2)

(1) Prodi Studi Akuntansi, Fakultas Bisnis, Hukum dan Ilmu Sosial, Universitas Muhammadiyah Sidoarjo, Indonesia
(2) Program Studi Akuntansi, Universitas Muhammadiyah Sidoarjo, Indonesia, Indonesia

Abstract:

General Background Accounting information systems play a crucial role in supporting operational control and financial decision-making in trading companies. Specific Background Many small-scale motorcycle dealers still rely on manual systems for cash and credit sales, which may increase operational risk and weaken internal control. Knowledge Gap Limited empirical evaluations address how manual accounting systems affect sales procedures and profitability in used motorcycle dealerships. Aims This study aims to evaluate the accounting information system for cash and credit sales at UD Be’y Motor Tanggulangin Sidoarjo. Results The findings indicate that the existing manual system creates operational inefficiencies, increases credit risk, and limits internal financial control, particularly due to dependence on external leasing for receivable management. Novelty This study provides a detailed evaluation of cash and credit sales accounting practices in a used motorcycle dealer context while linking system limitations to operational and profitability risks. Implications The study recommends adopting simple accounting software and improving system integration to strengthen internal control, reduce risk, and support sustainable business operations.


Keywords: Accounting Information System, Cash Sales, Credit Sales, Internal Control, Motorcycle Dealer


Key Findings Highlights:




  1. Manual recording practices limit financial control and data reliability




  2. Credit sales procedures rely heavily on external leasing management




  3. System improvements are required to reduce operational and credit risks



Downloads

Download data is not yet available.

Pendahuluan

Dengan berkembangnya teknologi, industri otomotif kini menghasilkan berbagai jenis produk trasnportasi seperti, transportasi udara, darat, dan laut. Masyarakat Indonesia pada umunya lebih memilih untuk menggunakan fasilitas transportasi darat seperti sepeda motor.[1] Perusahaan dagang sepeda motor saat ini sedang beriorientasi untuk mencari keuntungan melalui strategi penjualan mereka masing-masing. Jumlah penjualan motor mengalami peningkatan 7,8 juta unit yang terjual dari tahun 2013 hingga 2014, akan tetapi dalam 7 tahun terakhir mengalami penurunan penjualan sepeda motor. Penurunan yang sangat signifikan terjadi pada tahun 2020 dari yang awal rata-rata penjualan 7-5 jutaan pertahun, menjadi 3 jutaan unit yang terjual.[2] Terjadinya peningkatan penjualan motor kembali lagi pada tahun 2022 hingga 2023 saat ini, Asosiasi Industri Sepeda Motor Indonesia AISI melansir bahwa penjualan sepeda motor di pasar domestik mengalami pencapaian sebesar 571.983 unit yang terjual pada November 2023. Jumlah penjualan ini meningkat 10,79% dibandingkan bulan sebelumnya yang mencapai sebanyak 516.293 unit . [3]

Dalam suatu perusahaan, aktivitas penjualan memiliki signifikan yang sangat penting karena melalui kegiatan penjualan tersebut, laba tercipta yang merupakan aspek krusial dalam menjaga kelangsungan perusahaan. [4] Perusahaan dagang kini sedang memutar strategi baru untuk meningkatkan daya saing pasar yang baik dan tetap bertahan di situasi saat ini. Perusahaan didirikan dengan maksud mencapai laba yang optimal dan menjaga kelangsungan operasiaonalnya. Oleh karena itu, perusahaan dapat memperhatikan aspek - aspek internal seperti sistem yang mengatur proses operasional agar berjalan dengan efisiensi. [5] Dealer UD. Be’y Motor Sidoarjo merupakan perusahaan dagang yang bergerak dalam bidang perdagangan produk-produk transportasi darat, antara lain sepeda motor dengan berbagai merk sepeda motor seperti, Honda dan Yamaha yang di jual oleh perusahaan dagang ini. Penjualan pada perusahaan ini dilakukan secara manual atau toko fisik. Melalui kegiatan pemasaran penyebaran brosur, pencatatan transaksi tunai dan dokumen penjualan, serta calon konsumen datang ke dealer motor dan negosiasi secara langsung. Selain itu, pemilik Delaer Be’y Motor juga memiliki agen perantara yang ditugaskan untuk menjual stok motor di dealer, kemudian di jual di luar dealer dengan harga yang telah ditetapkan oleh pemilik dealer. Kenaikan penjualan motor terjadi karena setiap tahun terjadi perubahan strategi penjualan diperusahaan dagang. Dalam lingkungan bisnis, penting untuk memiliki strategi yang dapat meningkatkan volume penjualan dan pendapatan perusahaan [6]

Berdasarkan hasil observasi informasi akuntansi aktivitas penjualan manual pada UD. Be’y Motor Sidoarjo dilakukan dengan 2 cara yang pertama, Penjualan tunai, yaitu penjualan dimana pembayaran dilakukan secara langsung pada saat transaksi terjadi di hari itu juga. Kedua, penjualan kredit yaitu penjualan dimana pembayaran dilakukan seara bertahap atau dengan angsuran, dengan batas waktu yang telah disepakati antara penjual dengan pembeli. Pembeli dikenai bunga kredit yang harus di bayarkan bersamaan dengan pembayaran angsuran setiap bulan. [7]

Di Dealer Be’y Motor Sidoarjo, penjualan kredit melibatkan pemberian layanan kepada pembeli dengan meminta Down Payment (DP) atau uang muka sebesar 10% dari seharga motor yang di beli. Penjual juga menawarkan angsuran dengan jangka waktu pembayaran maksimal 1 - 4 tahun, dengan biaya angsuran rata-rata sebesar Rp.500.000 per bulan. Namun, biaya bulanan juga bervariasi tergantung pada harga motor yang di beli. Dan pembayaran angsuran dapat dilakukan melalui layanan yang ada di indomaret. Berdirinya dealer Be’y Motor Sidoarjo diharapkan dapat membantu calon konsumen dalam transaksi jual beli sepeda motor untuk memenuhi kebutuhan mereka. Dengan menawarkan pembayaran secara kredit, mereka dapat menawarkan barang dagang dengan harga yang kompetitif dan menarik, serta memberikan kemudahan bagi calon konsumen. Saat ini Masyarakat menghadap kesulitan dalam mendapatkan pendanaan, tetapi kebutuhan akan alat transportasi tetap penting untuk mobilitas yang efisien dan terjangkau. Oleh karena itu, pembelian kendaraan secara kredit menjadi pilihan menarik bagi masyarakat. Dari prespektif penjual, penjualan secara kredit lebih disukai karena memberikan keuntungan yang lebih besar. [8]

Namun, sayangnya, dealer Be’y Motor Sidoarjo kurang efektif dalam menjalankan sistem pemeliharaannya. Pemilik dealer Be’y Motor kurang efektif dalam pembelian stok barang dagangan berupa sepeda motor bekas dari agen perantara lain. Akibatnya, ketika sepeda motor tersebut di jual kepada konsumen dealer Be’y Motor Sidoarjo, konsumen mengalami kendala pada mesin motor yang di belinya. Konsumen kemudian meminta pertanggung jawaban kepada dealer Be’y Motor, dan dealer tersebut bertanggung jawab atas kerusakan dengan membayar 25% dari harga sepeda motor yang terjual. Sehingga hal ini dapat mempengaruhi pengelolaan biaya pemeliharaan, termasuk penganggaran, pengendalian biaya, dan analisis kinerja, yang seharusnya membantu perusahaan merencanakan pengeluaran dan profitabilitas perusahaan secara lebih efektif. Sistem penjualan kredit juga memiliki risiko yang lebih besar di bandingkan dengan penjualan tunai. Dealer Be’y Motor sidoarjo sering mengalami kendala terkait Bank Indonesia Checking (BI Checking) pembeli yang memiliki rekam jejak kurang baik, serta mengalami kredit macet atau gagal membayar cicilan pada dealer Be’y Motor Sidoarjo. Hal ini menyebabkan risiko tidak tertagih piutang atau kerugian bagi perusahaan karena pembeli yang gagal memenuhi kewajiban kontraktual mereka. Setiap perusahaan bertujuan untuk mencapai profitabilitas yang optimal. Keuntungan yang diperoleh perusahaan akan memengaruhi kelangsungan operasionalnya. Penghasilan bersih (laba) sering digunakan sebagai indikator kinerja atau dasar bagi ukuran lain seperti imbal hasil investasi atau laba per saham. Kinerja perusahaan merupakan hasil dari berbagai proses yang melibatkan pengorbanan sumber daya. Salah satu metrik penilaian kinerja perusahaan adalah pertumbuhan laba, yang digunakan untuk mengevaluasi kinerja suatu perusahaan. [9]

Sistem pembayaran tunai sangat signifikan bagi perusahaan karena memberikan kesempatan kepada mereka sebagai pencatatan transaksi penjualan tunai dengan tepat. maka dari itu, perusahaan dapat mengawasi pendapatan yang dihasilkan dan menjaga pencatatan keuangan yang tepat dengan menggunakan sistem ini. Penggunaan sistem penjualan tunai dapat memberikan berbagai keuntungan penting bagi perusahaan. Dalam hal mencatat transaksi penjualan, sistem ini membantu mengurangi kesalahan manusia dan memastikan keandalan data yang tinggi. [10] Macam komponen pada sistem pembayaran tunai ini berperan dalam mengelola dan memonitor segala hal yang berkaitan dengan penjualan, seperti penerimaan pembayaran, mencatat transaksi, dan menyimpan dokumen. Diantara aspek utama dalam sistem penjualan tunai adalah proses penerimaan pembayaran. Ketika pelanggan membayar secara tunai, penting untuk mencatat penerimaan pembayaran tunai dengan tepat. [11] Penjualan tunai konsumen harus membayar atau memberikan uang tunai secara langsung kepada bagian kas, tanpa menunda pembayaran untuk beberapa hari setelah memilih barang yang dibeli, tanpa perlu melalui proses pencatatan piutang pada perusahaan. [12] Sedangkan pada penjualan kredit merupakan jenis penjualan dimana pembayaran dilakukan secara diangsur selama periode waktu tertentu. Jumlah pembayaran yang diangsur menyesuaikan dengan durasi kredit yang di pilih. Umumnya, penjual menambahkan bunga untuk setiap pembayaran perbulan, meskipun ada juga yang tidak mengenakan bunga pembayaran. Sistem penjualan kredit atau sistem akuntansi penjualan kredit melibatkan pembayaran setelah barang diserahkan dengan jangka waktu yang telah disepakati oleh kedua belah pihak. Dalam transaksi penjualan kredit, setelah barang atau jasa di kirim kepada pelanggan sesuai pesanan, perusahaan memiliki tagihan tertunda kepada pelanggan untuk jangka waktu tertentu.[13]

Menurut Wilkinson (2000), sistem informasi akuntansi adalah sistem yang melibatkan seluruh fungsi dan aktivitas akuntansi, dengan fokus pada dampak yang ditimbulkan terhadap sumber daya ekonomi akibat peristiwa eksternal atau kegiatan internal dalam organisasi. Informasi yang dihasilkan oleh sistem informasi akuntansi dimanfaatkan dalam menyusun keputusan, baik yang bersifat teknis maupun nonteknis. Sistem

informasi akuntansi mendukung perubahan ini melalui fungsinya yang dapat dijalankan secara manual atau menggunakan komputerisasi.[14]

Sistem informasi akuntansi menjadi landasan utama untuk menilai sistem. Kemampuan dalam

sistem informasi dianggap sebagai prasyarat penting bagi setiap calon pengusaha untuk lebih efektif dalam merencanakan strategi dalam lingkungan bisnis yang kompetitif.[15] Sistem ini memiliki standar yang tinggi untuk perusahaan karena menawarkan akses sistem yang terkontrol, perlindungan privasi data, pemrose s san data yang akurat, lengkap, dan di otorisasi dalam waktu yang tepat. Selain itu, ketersedian sistem informasi akuntansi memenuhi kebutuhan operasional perusahaan dengan baik. [16]

sistem informasi akuntansi memberikan keuntungan yang besar dalam peningkatan pengendalian internal perusahaan. Dengan sistem ini perusahaan dapat mengawasi dan mengendalikann aktivitas bisnis dengan lebih efektif. [17] Sistem informasi akuntansi memfasilitasi pemeriksaan internal yang lebih ketat terhadap transaksi keuangan, sehingga mengurangi risiko kesalahan atau penyalahgunaan dalam pencatatan. [18]

Dengan memberikan kesempatan pekerjaan kepada agen perantara dan menggunakan sistem akuntansi penjualan kredit untuk konsumen Dealer Be’y motor Sidoarjo, secara tidak langsung dapat berkontribusi dalam pencapaian Sustainable Development Goals (SDG’s) pada pilar nomor 8, yang mengenai Pekerjaan Layak dan Pertumbuhan Ekonomi. Tujuan dari pilar ini untuk peningkatan pertumbuhan ekonomi yang berkelanjutan serta inklusif. Serta menyediakan pekerjaan yang layak, produktif bagi para wirausahawan usaha dagang yang di miliki oleh perseorangan.[19] Sustainable Goals Development (SDG’s) merupakan komitmen untuk mencapai tujuan pembangunan berkelanjutan. Indonesia saat ini sedang mengalami pertumbuhan dengan mengadopsi aktivitas digitalisasi sebagai upaya salah satu bentuk mendukung pelaksanaan Sustainable Development Goals (SDG’s). Mendorong kebijakan pembangunan yang memperkuat aktivitas yang menghasilkan, menciptakan peluang pekerjaan yang pantas, menggalakkan kewirausahaan, memfasilitasi kreativitas dan inovasi, serta menggalakkan pertumbuhan usaha mikro, kecil, dan menengah dengan memperluas akses ke layanan keuangan. [20] Manfaat dalam pencapaian Sustainable Goals Development (SDG’s) ini memberikan gambaran kondisi mengenai sektor ekonomi tak resmi, menyusun rencana untuk meningkatkan keterampilan dan pelatihan, serta menetapkan kerangka regulasi. Penurunan bagian ini menunjukkan dukungan ekonomi yang dipengaruhi oleh pertumbuhan dan perkembangan Usaha Mikro, Kecil dan Menengah (UMKM) sudah berhasil membuat pekerjaan yang pantas dan produktif dengan perlindungan yang memadai. [21] Memperluas bantuan-bantuan sebagai memperkuat perdagangan untuk negara yang berkembang, khususnya dalam kategori negara kurang berkembang, dengan menggunakan kerangka program terpadu yang diperbarui untuk memberikan bantuan teknis dalam hal perdagangan kepada negara-negara tersebut. [22]

Rumusan Masalah

Berdasarkan latar belakang yang diuraikan diatas maka rumusan masalah penelitian ini adalah “Bagaimana implementansi sistem informasi akuntansi penjualan tunai dan kredit di dealer Be’y Motor Sidoarjo dalam peningkatan penjualan unit sepeda motor atau profitabilitas perusahaan ?”.

Tujuan Penelitian

Tujuan dari penelitian ini adalah untuk mengetahui dan mengevaluasi sistem informasi akuntansi penjualan tunai dan kredit pada Dealer Be’y Motor Sidoarjo dalam meningkatkan penjualan unit sepeda motor atau profitabilitas perusahaan.

Kerangka Konseptual

Adapun kerangka konseptual dalam penelitian dapat digambarkan seperti dibawah ini :

Figure 1.

Metode Penelitian

Jenis Penelitian

Metode penelitian yang digunakan pada penelitian ini adalah deskriptif kualitatif. Metode ini bertujuan untuk menguraikan semua data keadaan subjek/objek penelitian. Kemudian menganalisis dan membandingkannya dengan situasi yang sedang berlangsung saat ini. Dengan hal itu Upaya dilakukan untuk menemukan Solusi atas masalah yang teridentifikasi. Dalam konteks ini, analisis deskriptif akan menggambarkan d an menjelaskan mengevaluasi terkait dengan sistem informasi akuntansi penjualan tunai dan kredit Dealer Be’y Motor Sidoarjo dan dapat menarik kesimpulannya. [23]

Lokasi Penelitian

Penelitian ini dilakukan pada dealer jual beli motor bekas berkualitas yang bertempat pada UD. Be’y Motor Tanggulangin, Sidoarjo. Tepatnya pada bagian sistem penjualan dengan tunai dan kredit sepeda motor.

Jenis Sumber Data

Data yang digunakan dalam penelitian ini adalah data primer yang merujuk pada informasi yang diperoleh langsug dari sumber pertama, baik itu individu maupun organisasi. Dalam pengumpulan data ini, informasi diperoleh secara langsung dari objek atau sumber utama, yang didapatkan melalui wawancara. Dalam penelitian ini, peneliti melakukan wawancara langsung dengan pemilik dealer dan agen perantara dealer Be’y Motor Sidoarjo. Untuk memperoleh data yang valid. [24]

Metode Pengumpulan Data

untuk memperoleh data yang memadai penelitian ini, peneliti menggunakan Teknik pengumpulan data langsung dengan melaksanakan survei lapangan atau objek penelitian melalui:

1. Wawancara, melakukan tanya jawab secara langsung kepada pemilik Dealer Be’y motor sidoarjo dan agen perantara dealer Be’y Motor Sidoarjo. Dari wawancara ini diharapkan diperoleh informasi mengenai gambaran umum tentang penjualan tunai dan kredit yang dilakukan oleh dealer Be’y Motor sidoarjo.

2. Dokumentasi dengan melakukan proses pengumpulan data dan informasi melalui berbagai sumber seperti, jurnal,internet, serta penelitian terhadap mengevaluasi sistem penjualan dengan tunai dan kredit.

3. Observasi, dengan melakukan teknik pengumpulan data. Dengan mengevaluasi sistem informasi akuntansi penjualan tunai dan kredit. Observasi ini bertujuan untuk mendapatkan pemahaman yang lebih konkret mengenai sistem informasi akuntansi penjualan tunai dan kredit. [25]

Metode Analisis Data

Dalam mengkaji permasalahan perusahaan yang diteliti, maka penulis mengevaluasi data yang dihimpun dari wawancara dan dokumentasi. Dengan demikian, kesimpulan dapat ditarik dari analisis tersebut.

Proses Analisis Data

1. Tahap Pertama dimulai dengan melalui wawancara dan pengamatan terhadap data yang terkait sistem informasi akuntansi penjualan tunai dan kredit.

2. Tahap kedua, setelah data terkumpul, penulis akan melakukan evaluasi terhadap alur proses yang terkait dengan sistem informasi akuntansi penjualan tunai dan kredit. Penulis akan Menyusun flowchart sistem informasi akuntansi penjualan tunai dan kredit yang digunakan oleh UD. Be’y Motor sidoarjo.

3. Tahap ketiga, peneliti akan menarik kesimpulan dari hasil pembahasan. Kesimpulan ini akan memberikan gambaran apakah sistem informasi akuntansi penjualan tunai dan kredit yang di evaluasi telah berjalan dengan baik dan sesuai dengan standart atau belum.

Hasil dan Pembahasan

Hasil Penelitian

Dealer Be’y Motor Sidoarjo telah berdiri sejak tahun 2014, yang bergerak di bidang penjualan sepeda motor bekas, dengan jangkauan pemasaran yang mencakup wilayah sidoarjo. UD Be’y Motor Sidoarjo menjual sepeda motor bekas hanya melalui penjualan langsung di toko fisik, dengan pemasaran yang dilakukan oleh tenaga sales di luar dealer. Perusahaan ini menawarkan dua metode penjualan, yaitu tunai dan kredit. Penjualan kredit di UD Be’y Motor lebih diminati konsumen dibandingkan penjualan tunai, karena pelunasannya dapat disesuaikan sesuai perjanjian. Selain itu, perusahaan juga memperoleh keuntungan yang lebih besar dari penjualan kredit dibandingkan penjualan tunai.berdasarkan wawancara dari pak beni selaku pemilik dealer, dealer Be’y motor menggunakan leasing modal yang berkerja sama dengan bank Bussan Auto Finance (BAF) untuk membiayai penjualan kredit sepeda motor bekas yang dijual di dealer.UD Be’y Motor belum memanfaatkan teknologi dalam sistem penjualan, pemasaran,dan pencatatan transaksi. Sistem akuntansi penjualan di UD Be'y Motor Sidoarjo masih dijalankan secara manual, hal ini membuat operasional lebih lambat dibandingkan dengan dealer yang sudah menggunakan sistem digital .

Sistem informasi akuntansi penjualan tunai dan kredit di UD Be’y Motor Sidoarjo

Terdapat beberapa prosedur dalam sistem akuntansi penjualan tunai dan kredit di UD Be’y Motor, yaitu:

1. Prosedur yang terkait pada penjualan tunai dan kredit di UD Be’y Motor Sidoarjo

a. Pada penjualan tunai, petugas bertanggung jawab menerima pembayaran saat transaksi berlangsung, dan konsumen wajib membayar pajak motor sesuai ketentuan yang berlaku. Dalam transaksi tunai ini, dealer hanya menyediakan bukti dalam bentuk kwitansi. Sistem yang digunakan oleh UD Be’y Motor tergolong sederhana, karena tidak melibatkan pencatatan piutang, sehingga proses pencatatan menjadi lebih cepat dan langsung.

b. Penjualan kredit, bertanggung jawab untuk menerima pembayaran yang dilakukan secara bertahap sesuai dengan jangka waktu yang telah ditetapkan, biasanya oleh dealer, berkisar antara 1 hingga 4 tahun, dengan angsuran bulanan sebesar Rp. 500.000. jumlah angsuran dapat bervariasi tergantung pada harga motor yang dibeli. Sistem penjualan ini juga menetapkan kriteria kelayakan kredit yang ditentukan oleh dealer, yaitu 5C ( character, capacity, capital, collateral, dan condition) dari debitur, selain itu, pencatatan piutang dikelola oleh pihak leasing, bukan oleh dealer.

c. Bagian akuntansi, memiliki tanggung jawab untuk mengelola arus keuangan dari setiap transaksi yang terjadi dan membuat kwitansi atau bukti transaksi tersebut. UD Be’y motor tidak melakukan pencatatan laporan keungan atau pembukuan dealer, juga tidak mencatat piutang dari pembelian kredit konsumen. Pencatatan hanya dilakukan pada bukti kwintansi untuk konsumen pembelian tunai, sedangkan pencatatan piutang konsumen diserahkan langsung kepada pihak leasing yang terkait berkerja sama dengan UD Be’y Motor.

d. Bagian surat-surat kendaraan, memiliki tanggung jawab menerima faktur kendaraan. Setelah itu, STNK dan BPKB akan diserahkan kepada konsumen jika pembelian dilakukan secara tunai. Namun, jika pembelian dilakukan secara kredit, STNK akan diberikan kepada konsumen, sementara BPKB akan diserahkan kepada pihak leasing. [26]

e. Bagian gudang bertanggung jawab untuk menerima barang dan melakukan pencatatan stok untuk barang yang baru datang. Selain itu, mereka juga memeriksa sepeda motor bekas yang memerlukan perawatan atau servis agar motor tersebut dapat dijual di dealer dengan harga yang lebih tinggi.

f. Bagian pengiriman bertanggung jawab untuk melaksanakan proses pengiriman barang atau unit kendaraan kepada pelanggan setelah melalui tahap pemeriksaan. Pengiriman ini dilakukan berdasarkan informasi yang telah dicatat dalam dokumen transaksi untuk memastikan kesesuaian antara barang yang dikirim dengan data yang tercatat.

Adapun Alur sistem akuntansi penjualan tunai dan kredit UD Be’y Motor sidoarjo berdasarkan hasil observasi dapat digambarkan sebagai berikut :

Figure 2. Gambar 1. Flowchart Sistem Akuntansi Penjualan Tunai UD. Be’y Motor

Keterangan

1. Proses dimulai ketika dealer menerima permintaan dari konsumen pembelian seara tunai, konsumen akan diarahkan untuk melakukan survei sepeda motor di dealer dan memilih sepeda motor yang disuka i, setelah itu dealer akan mengizinkan konsumen untuk uji coba kendaraan (test drive) guna memeriksa kondisi mesin. Setelah itu, dilakukan pemeriksaan dokumen seperti BPKB, STNK, pajak, dan faktur untuk memastikan tidak ada masalah. Jika pda sepeda motor tersebut tidak bermasalah maka konsumen dapat melakukan pembelian dan sales akan mengkonfirmasi pada bagian penjualan.

2. Bagian penjualan akan menerima transaksi oleh konsumen secara penuh dan transaksi tersebut dapat dilakukan baik secara tunai maupun debit. Penjual kemudian membuat bukti kwintansi pembayaran untuk konsumen. Setelah transaksi selesai, dealer akan menyiapkan dokumen kelengkapan kendaraan, seperti BPKB, STNK, pajak, serta menyusun faktur transaksi untuk konsumen .

3. Bagian gudang akan memeriksa stok barang dan mencatat ketersediaannya. Jika barang tersebut tersedia dan siap kirim maka, gudang akan menyiapkan barang serta menyusun surat jalan bagi pihak yang bertanggung jawab atas pengiriman.

4. Bagian pengiriman akan menerima surat jalan dari gudang, kemudian mengantarkan barang ke a lamat tujuan. Setelah barang diterima, surat jalan tersebut akan diberikan kepada konsumen untuk ditandatangani sebagai bukti penerimaan. Salinan surat jalan tersebut akan disimpan sebagai arsip dealer.

Figure 3. Gambar 2. Flowchart Sistem Akuntansi Penjualan Kredit UD. Be’y Motor

Keterangan

1. Proses dimulai ketika dealer menerima permintaan dari konsumen pembelian seara tunai, konsumen akan diarahkan untuk melakukan survei sepeda motor di dealer dan memilih sepeda motor yang disuka i, setelah itu dealer akan mengizinkan konsumen untuk uji coba kendaraan (test drive) guna memeriksa kondisi mesin. Setelah itu, dilakukan pemeriksaan dokumen seperti BPKB, STNK, pajak, dan faktur untuk memastikan tidak ada masalah. Jika pda sepeda motor tersebut tidak bermasalah maka konsumen dapat melakukan pembelian dan sales akan mengkonfirmasi pada bagian penjualan.

2. Bagian penjualan, dealer akan meminta penjual untuk memastikan kelayakan konsumen da lam pembelian kredit dengan melengkapi persyaratan yang diperlukan. Persyaratan tersebut mencakup dokumen seperti data riwayat hidup serta pengecekan status nama di BI Checking untuk memastikan tidak ada masalah. Jika konsumen memenuhi syarat, dealer akan mengirimkan dokumen tersebut ke pihak leasing, yang kemudian akan mengelola transaksi dan angsuran selanjutnya. Setelah transaksi selesai, dealer akan menyiapkan dokumen kendaraan, termasuk BPKB, STNK, pajak, serta menyusun faktur transaksi untuk konsumen.

3. Bagian gudang akan memeriksa stok barang dan mencatat ketersediaannya. Jika barang tersebut tersedia dan siap kirim maka, gudang akan menyiapkan barang serta menyusun surat jalan bagi pihak yang bertanggung jawab atas pengiriman.

4. Bagian pengiriman akan menerima surat jalan dari gudang, kemudian mengantarkan barang ke a lamat tujuan. Setelah barang diterima, surat jalan tersebut akan diberikan kepada konsumen untuk ditandatangani sebagai bukti penerimaan. Salinan surat jalan tersebut akan disimpan sebagai arsip dealer.

Pembahasan

Meskipun proses penjualan berjalan lancar, terdapat beberapa sistem yang perlu dievaluasi. Perbandingan antara fungsi Sistem Informasi Akuntansi Menurut Teori dengan fungsi penerapan Sistem Informasi Akuntansi Pada UD. Be’y Motor Sidoarjo

1. Fungsi Akuntansi

Sistem akuntansi mencakup tanggung jawab dalam mencatat seluruh piutang yang timbul akibat transaksi penjualan kredit. Selain itu, bagian ini juga bertugas menyusun dan mengirimkan laporan pernyataan piutang kepada para debitur untuk memastikan transparansi dan akurasi data keuangan. Tidak hanya itu, bagian akuntansi juga bertanggung jawab untuk menyusun laporan penjualan yang menjadi dasar evaluasi kinerja keuangan perusahaan secara berkala. [27] Sedangkan pada sistem akuntansi di UD Be’y Motor belum melaksanakan pencatatan laporan keuangan atau pembukuan secara menyeluruh, termasuk tidak mencatat piutang dari pembelian kredit konsumen. Pencatatan hanya terbatas pada pembuatan bukti kwitansi untuk transaksi tunai, sementara pencatatan piutang sepenuhnya diserahkan kepada pihak leasing yang bekerja sama dengan UD Be’y Motor. Hal ini dapat menyebabkan kurangnya kontrol internal terhadap keuangan perusahaan dan berpotensi menimbulkan kesalahan atau kekurangan informasi terkait kondisi keuangan secara keseluruhan. [28]

2. Fungsi penjualan kredit

Pada sistem penjualan kredit, terdapat fungsi penjualan yang bertugas menerima pesanan dari pelanggan, melengkapi informasi yang belum tercantum pada dokumen pesanan tertentu, mengajukan otorisasi kredit, serta menentukan tanggal pengiriman. Fungsi ini juga bertanggung jawab membuat "back order" jika diketahui barang yang dipesan tidak tersedia untuk memenuhi permintaan pelanggan. Selain itu, terdapat pula fungsi kredit, yang berada di bawah divisi keuangan. Fungsi ini bertugas meninjau status kredit pelanggan dan memberikan otorisasi kredit kepada pelanggan dalam transaksi penjualan kredit. [29] Sedangkan pada penjualan kredit pada UD Be”y Motor memiliki risiko lebih tinggi dibandingkan penjualan tunai.Karena pencatatan piutang dikelola oleh pihak leasing, dealer mungkin kehilangan kontrol atas data piutang dan riwayat pembayaran debitur. Hal ini dapat menyebabkan dealer tidak memiliki informasi lengkap mengenai tunggakan atau status pembayaran debitur secara real-time. Besaran angsuran yang bervariasi dan tenor yang panjang (hingga 4 tahun) membuat pengelolaan keuangan dan pemantauan risiko lebih kompleks. Apabila kemampuan membayar debitur menurun di tengah jalan, dealer berpotensi menghadapi kerugian dari tunggakan pembayaran. Penggunaan kriteria 5C adalah pendekatan yang baik, namun tidak menutup kemungkinan subjektivitas dari pihak dealer atau leasing dalam menilai kriteria ini. Hal ini dapat berisiko jika standar evaluasi kurang ketat, sehingga bisa meningkatkan kemungkinan g agal bayar dari debitur.

3. Fungsi Penjualan Tunai

Sistem informasi akuntansi penjualan tunai memiliki prosedur yang mengatur formulir, catatan, laporan, serta transaksi terkait aktivitas penjualan perusahaan, baik dari penjualan tunai maupun transaksi lain yang menambah kas perusahaan, dengan memanfaatkan media tertentu untuk menyediakan informasi yang diperlukan oleh manajemen.[30] Dan sedangkan pada Sistem penjualan yang dilakukan oleh UD Be’y Motor dengan pencatatan yang masih sederhana, di mana petugas hanya menerima pembayaran dan memberikan bukti dalam bentuk kwitansi tanpa pencatatan lebih lanjut dalam sistem yang terstruktur. Hal ini membuat

dealer bergantung pada pencatatan manual dan kwitansi sebagai satu-satunya bukti transaksi, yang berpotensi meningkatkan risiko kesalahan dalam pelacakan transaksi dan pembukuan serta kurangnya rekam data yang rapi untuk kebutuhan audit atau analisis penjualan.

4. Fungsi Gudang

sistem gudang menurut sistem informasi akuntansi, fungsi gudang bertujuan untuk menghasilkan laporan penjualan serta mencatat transaksi penjualan ke dalam jurnal penjualan harian dan buku besar. Sedangkan pada penerapan yang di lakukan oleh UD Be’y Motor bagian gudang belum memiliki prosedur yang jelas dalam mencatat stok barang yang baru datang, serta tidak adanya pencatatan laporan. Hal ini dapat mengakibatkan kesalahan dalam pencatatan stok dan keterlambatan dalam perawatan motor

5. Fungsi penerimaan dan pengeluaran kas

Sistem akuntansi penerimaan kas bertugas untuk merangkai pencatatan yang dirancang untuk mengelola aktivitas penerimaan kas, baik dari penjualan tunai maupun pelunasan piutang, yang dapat digunakan secara bebas untuk mendukung kegiatan operasional perusahaan. Dalam perusahaan dagang, sumber utama penerimaan kas berasal dari transaksi penjualan tunai. Sistem akuntansi pengeluaran kas bertanggungjawab untuk memproses pencatatan yang bertujuan mengatur aktivitas pengeluaran kas, baik melalui cek maupun secara tunai, yang diperuntukkan bagi keperluan umum perusahaan. [31] sedangkan pada sistem yang di lakukan oleh UD Be’y motor hanya bertugas untuk pembuatan faktur transaksi dan kwintansi tanpa disertai dengan pencatatan laporan dari penjualan tunai . Hal ini dapat menimbulkan risiko dalam pengelolaan kas, seperti kesalahan pencatatan, kurangnya transparansi, dan sulitnya melacak kinerja keuangan.

Berdasarkan dari hasil evaluasi diatas, penelitian ini merekomendasikan untuk perbaikan sistem informasi akuntansi yang diterapkan di UD. Be’y Motor sidoarjo.

1. Pada bagian fungsi akuntansi diperlukan adanya pengunaan perangkat lunak akuntansi untuk mencatat semua transaksi baik tunai maupun kredit , memastikan pencatatan piutang konsumen secara internal meskipun dikelola oleh bersama leasing. Mebuat laporan keuangan dan menyusun l aporan penjualan secara berkala untuk memantau keuangan dan piutang yang terintergrasi sebagai dasar evaluasi kerja.

2. Pada bagian fungsi penjualan kredit perlu adanya pemngembangan sistem yang memungkinkan dealer memiliki akses real-time terhadap data piutang dan riwayat pembayaran debitur, membuat laporan berkala yang disediakan oleh pihak leasing untuk memantau tunggakan atau potensi masalah pembayaran. Menyusun standar penilaian kredit yang lebih objektif dan terukur untuk mengurangi potensi subjektivitas, melibatkan tim khusus untuk melakukan verifikasi data debitur dengan menggunakan data riwayat pembayaran sebelumnya. Menentukan batas tenor maksimal yang lebih pendek untuk mengurangi risiko gagal bayar, menerapkan kebijakan angsuran tetap yang disesua ikan dengan kemampuan debitur untuk meningkatkan kestabilan pembayaran.

3. Pada bagian fungsi penjualan tunai diperlukan pengunaan perangkat lunak akuntansi sederhana untuk mencatat transaksi tunai secara otomatis dan terstruktur, mengintegrasikan sistem penjualan tunai dengan sistem akuntansi untuk memudahkan pelacakan data dan penyusunan laporan. membuat prosedur operasional standar (SOP) untuk pencatatan transaksi tunai, termasuk pengisian formulir, input data, dan pelaporan. Dan melakukan pembuatan laporan penjualan tunai secara rutin untuk mendukung manajemen dalam evaluasi dan pengambilan keputusan.

4. Pada bagian fungsi gudang diperlukan menyusun SOP untuk proses pencatatan barang masuk dan keluar di gudang, mencakup pengisian formulir penerimaan barang, inventarisasi, dan pelaporan, mengintegrasikan sistem gudang dengan bagian penjualan dan akuntansi untuk memudahkan sinkronisasi data. mewajibkan pembuatan laporan stok harian, mingguan, atau bulanan untuk memantau ketersediaan barang dan memudahkan evaluasi. Pembuatan laporan harus mencakup jumlah barang masuk, barang keluar, dan barang yang memerlukan perawatan atau perhatian khusus. Menetapkan jadwal rutin untuk perawatan barang (misalnya, pengecekan kondisi motor) untuk memastikan kualitas tetap terjaga. Serta membuat catatan terkait kondisi barang untuk mengidentifikasi kebutuhan perbaikan atau pemeliharaan lebih awal.

5. Pada bagian fungsi penerimaan dan pengeluaran kas, diperlukan adanya penggunaan sistem akuntansi sederhana seperti software akuntansi untuk mencatat seluruh transaksi penerimaan dan pengeluaran kas. Menyusun laporan penjualan tunai dan laporan pengeluaran kas secara teratur untuk meningkatkan transparansi. Dan Memberikan pelatihan kepada karyawan, termasuk owner, untuk memahami pentingnya dokumentasi dalam sistem akuntansi.

Adapun Alur sistem informasi akuntansi penjualan tunai UD Be’y Motor sidoarjo berdasarkan hasil dari evaluasi dapat digambarkan sebagai berikut :

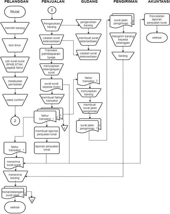
Figure 4. Gambar 3. Flowchart Sistem Informasi Akuntansi Penjualan Tunai

Keterangan

1. Proses dimulai ketika dealer menerima permintaan dari konsumen pembelian seara tunai, konsumen akan diarahkan untuk melakukan survei sepeda motor di dealer dan memilih sepeda motor yang disukai, setelah itu dealer akan mengizinkan konsumen untuk uji coba kendaraan (test drive) guna memeriksa kondisi mesin. Setelah itu, dilakukan pemeriksaan dokumen seperti BPKB, STNK, pajak, dan faktur untuk memastikan tidak ada masalah. Jika pda sepeda motor tersebut tidak bermasalaah maka konsumen dapat melakukan pembelian dan sales akan mengkonfirmasi pada bagian penjualan.

2. Bagian penjualan akan memeriksa catatan ketersediaan di gudang. Jika sepeda motor tersedia, konsumen dapat melakukan pembayaran secara penuh, baik secara tunai maupun debit. Penjual kemudian mencatat transaksi tersebut dalam perangkat lunak yang digunakan. Setelah transaksi selesai, dealer akan menyiapkan dokumen kelengkapan kendaraan, seperti BPKB, STNK, pajak, serta menyusun faktur transaksi untuk konsumen, arsip dealer, dan bukti yang diberikan kepada gudang sebagai dasar pengiriman. Selanjutnya, dealer akan menyusun laporan penjualan tunai menggunakan perangkat lunak seperti Jurnal Mekari, QuickBooks, atau lainnya.

3. Bagian gudang akan memeriksa stok barang dan mencatat ketersediaannya. Selain itu, gudang juga menerima faktur transaksi sebagai bukti ketika terjadi pembelian untuk keperluan pengiriman. Jika faktur telah diterima, gudang akan menyiapkan barang serta menyusun surat jalan bagi pihak yang bertanggung jawab atas pengiriman.

4. Bagian pengiriman akan menerima surat jalan dari gudang, kemudian mengantarkan barang ke alamat tujuan. Setelah barang diterima, surat jalan tersebut akan diberikan kepada konsumen untuk ditandatangani sebagai bukti penerimaan. Salinan surat jalan tersebut akan disimpan sebagai arsip dalam laporan penjualan dealer.

5. Bagian akuntansi bertanggung jawab mencatat laporan menggunakan perangkat lunak akuntansi seperti Microsoft Excel atau aplikasi lainnya seperti Accurate. Penggunaan perangkat lunak ini bertujuan untuk mempercepat proses pencatatan dan meminimalkan risiko k esalahan. Laporan yang disusun mencakup biaya perawatan atau pemeliharaan serta pencatatan penjualan tunai .

Adapun Alur sistem informasi akuntansi penjualan kredit UD Be’y Motor sidoarjo berdasarkan hasil dari evaluasi dapat digambarkan sebagai berikut :

Figure 5. Gambar 4. Flowchart Sistem Informasi Akuntansi Penjualan Kredit

Keterangan

1. Proses dimulaiketika dealer menerima permintaan dari konsumen pembelian seara tunai, konsumen akan diarahkan untuk melakukan survei sepeda motor di dealer dan memilih sepeda motor yang disukai, setelah itu dealer akan mengizinkan konsumen untuk uji coba kendaraan (test drive) guna memeriksa kondisi mesin. Setelah itu, dilakukan pemeriksaan dokumen seperti BPKB, STNK, pajak, dan faktur untuk memastikan tidak ada masalah. Jika pda sepeda motor tersebut tidak bermasalaah maka konsumen dapat melakukan pembelian dan sales akan mengkonfirmasi pada bagian penjualan.

2. Bagian penjualan akan mengecek catatan ketersediaan di gudang. Jika sepeda motor tersedia, dealer akan meminta penjual untuk memastikan kelayakan konsumen dalam pembelian kredit dengan melengkapi persyaratan yang diperlukan. Persyaratan tersebut mencakup d okumen seperti data riwayat hidup serta pengecekan status nama di BI Checking untuk memastikan tidak ada masalah. Jika konsumen memenuhi syarat, dealer akan mengirimkan dokumen tersebut ke pihak leasing, yang kemudian akan mengelola transaksi dan angsuran selanjutnya. Setelah transaksi selesai, dealer akan menyiapkan dokumen kendaraan, termasuk BPKB, STNK, pajak, serta menyusun faktur transaksi untuk konsumen, arsip dealer, dan bukti yang diberikan kepada gudang sebagai dasar pengiriman. Selanjutnya, dealer akan membuat laporan penjualan piutang menggunakan perangkat lunak seperti Jurnal Mekari, QuickBooks, atau lainnya.

3. Bagian gudang akan memeriksa stok barang dan mencatat ketersediaannya. Selain itu, gudang juga menerima faktur transaksi sebagai bukti ketika terjadi pembelian untuk keperluan pengiriman. Jika faktur telah diterima, gudang akan menyiapkan barang serta menyusun surat jalan bagi pihak yang bertanggung jawab atas pengiriman.

4. Bagian pengiriman akan menerima surat jalan dari gudang, kemudian mengantarkan barang ke alamat tujuan. Setelah barang diterima, surat jalan tersebut akan diberikan kepada konsumen untuk ditandatangani sebagai bukti penerimaan. Salinan surat jalan tersebut akan disimpan sebagai arsip dalam laporan penjualan dealer.

5. Bagian akuntansi bertanggung jawab mencatat laporan menggunakan perangkat lunak akuntansi seperti Microsoft Excel atau aplikasi lainnya seperti Accurate. Penggunaan perangkat lunak ini bertujuan untuk mempercepat proses pencatatan dan meminimalkan risiko k esalahan. Laporan yang disusun mencakup biaya perawatan atau pemeliharaan serta pencatatan penjualan piutang.

Kesimpulan

Berdasarkan dari hasil penelitian, sistem akuntansi yang diterapkan di UD Be’y Motor masih menggunakan metode manual dalam pencatatan transaksi penjualan tunai dan kredit. Prosedur yang diterapkan belum sepenuhnya sesuai dengan teori sistem informasi akuntansi, beberapa aspek seperti pembuatan laporan penjualan serta pembukuan bulanan atau tahunan belum diterapkan. Hal ini menunjukkan perlunya perbaikan dalam sistem yang digunakan. Kurangnya pemahaman terhadap digitalisasi juga memperburuk keadaan, karena meningkatkan risiko kehilangan data dan menyulitkan pelacakan transaksi, yang pada akhirnya dapat menghambat proses audit maupun analisis penjualan secara akurat. Selain itu, untuk transaksi kredit yang dikelola melalui leasing Bank Bussan Auto Finance (BAF), dealer sepenuhnya bergantung pada pihak leasing dalam manajemen kredit, yang berpotensi meningkatkan risiko gagal bayar.

Saran

Penelitian ini merekomendasikan penggunaan perangkat lunak akuntansi sederhana, yaitu sistem akuntansi khusus seperti ,accurate, jurnal mekari, quickbooks dan yang lainnya. Untuk mempercepat pencatatan dan mengurangi risiko kesalahan. Sistem ini juga memungkinkan dealer memantau arus kas dan menyusun laporan keuangan dengan cepat. Secara keseluruhan, dengan menerapkan sistem akuntansi yang otomatis dan terintegrasi, UD Be’y Motor dapat memperkuat pengendalian internal, mengurangi risiko kredit, serta meningkatkan efisiensi operasional dan profitabilitas jangka panjang.

References

[1] Widiyanti, “Analysis of Yamaha Motorcycle Sales at PT Sentral Yamaha Pekanbaru,” Journal of Computer Science and Business, vol. 9, no. 1, pp. 1977–1999, 2018, doi: 10.47927/jikb.v9i1.127.

[2] N. A. Fauzian and A. Sadiqin, “Analysis of Credit Sales Accounting Information System at Honda Motorcycle Dealer,” Journal of Economics, Management, and Business, vol. 2, no. 1, pp. 49–55, 2021.

[3] M. Rifaldi, “Sales and Cash Receipt Accounting Information System as an Internal Control Tool,” JAZ: Journal of Accounting Unihaz, vol. 4, no. 1, pp. 125–134, 2021, doi: 10.32663/jaz.v4i1.2093.

[4] A. Taufiq, Z. Nas’ifah, and I. Supriadi, “Accounting Information System Analysis in E-Commerce Sales During COVID-19,” Journal of Accounting, Management, Business and Technology, vol. 1, no. 2, pp. 186–203, 2021, doi: 10.56870/ambitek.v1i2.23.

[5] A. R. Manansal, V. Senduk, and J. Kambey, “Evaluation of Credit Sales Accounting Information System at PT Bosowa Berlian Motor,” Journal of Manado Accounting, vol. 2, no. 3, pp. 345–355, 2021.

[6] S. D. Fionariska, “Internal Control and Sales System Analysis,” Counting: Journal of Accounting, vol. 3, no. 1, pp. 15–21, 2022.

[7] M. R. Rais, “Analysis of Cash and Credit Sales Procedures at Yamaha Motorcycle Dealers,” vol. 2, no. 3, pp. 463–477, 2023.

[8] R. Indriyani and A. Hariyanto, “Credit Sales Accounting Information System at Motorcycle Dealer,” Journal of Economics, Management and Accounting, vol. 28, no. 2, pp. 67–79, 2022, doi: 10.59725/ema.v28i2.34.

[9] Abdullah and Rudi, “Cash Sales Accounting Information System and Profit Growth,” Indonesian Journal of Economics and Management, vol. 1, no. 1, pp. 1–20, 2022.

[10] R. Irawan et al., “Motorcycle Sales Procedure Analysis,” Akrab Juara: Journal of Social Sciences, vol. 8, no. 2, pp. 26–35, 2023, doi: 10.58487/akrabjuara.v8i2.2073.

[11] L. Agregat, “Accounting Study Program Abstract,” E-Journal Unitomo, vol. 2, pp. 36–51, 2020.

[12] A. Sitorus and M. C. Kuriawan, “Cash and Credit Sales and Company Profitability,” Financia: Journal of Finance, vol. 2, no. 1, pp. 13–23, 2021.

[13] A. W. Jhohana, “Credit Sales at Toyota Asri Motor Dealer,” Journal of Economics, Management, Accounting and Social Sciences, vol. 2, no. 1, pp. 38–42, 2023.

[14] S. Mulyani, “Basic Concepts of Accounting Information Systems,” Universitas Terbuka Press, 2012.

[15] R. I. Yeni, “E-Commerce, Social Media, and Accounting Information Systems in Entrepreneurial Decisions,” Journal of Accounting, Finance and Information Technology, vol. 3, no. 2, pp. 664–675, 2022.

[16] S. D. Ramadhani, “Evaluation of Sales and Cash Receipt Accounting Information System,” Journal of Economics, Social Culture and Law, vol. 6, no. 1, pp. 179–184, 2022.

[17] Agustini, Sukandani, and Ardhiani, “Credit Sales Accounting Information System and Internal Control,” Journal of Sustainable Business Research, vol. 3, no. 1, pp. 82–91, 2022.

[18] A. I. Rahmansyah and D. Darwis, “Internal Control Accounting Information System on Sales,” Journal of Technology and Information Systems, vol. 1, no. 2, pp. 42–49, 2020, doi: 10.33365/jtsi.v1i2.388.

[19] M. Khatami et al., “Pak Ben: E-Commerce Innovation for MSMEs,” Journal of Student Research and Innovation, vol. 5, no. 2, pp. 158–178, 2021.

[20] A. Purmiyati et al., “Packaging Innovation and Digital Marketing for MSMEs,” Aksiologiya: Journal of Community Service, vol. 7, no. 3, 2023, doi: 10.30651/aks.v7i3.17003.

[21] Bappenas, Economic Metadata Indicators, Jakarta, Indonesia, 2023.

[22] E. Latifah, “The Role of Islamic Economics in Supporting SDGs in Indonesia,” Journal of Islamic Economics and Business, pp. 108–120, 2022.

[23] M. N. Adlini et al., “Qualitative Research Method: Literature Study,” Edumaspul: Journal of Education, vol. 6, no. 1, pp. 974–980, 2022, doi: 10.33487/edumaspul.v6i1.3394.

[24] E. S. N. Simon et al., “Sales Accounting Information System in Supporting Internal Control,” JURA: Journal of Accounting Research, vol. 1, no. 4, pp. 238–252, 2023, doi: 10.54066/jura-itb.v1i4.895.

[25] T. L. Tumalun and S. Pangerapan, “Credit Sales Accounting Information System,” EMBA Journal, vol. 7, no. 3, pp. 3019–3028, 2019.

[26] R. M. Aspirandi et al., “Evaluation of Credit Sales Accounting Information System,” Multidisciplinary Scientific Journal, vol. 2, no. 3, pp. 1121–1135, 2023.

[27] J. Betah, I. Elim, and L. M. Mawikere, “Sales Accounting Information System Implementation,” EMBA Journal, vol. 9, no. 1, pp. 282–288, 2021.

[28] K. Viktorina, H. Sabijono, and S. Pinatik, “Evaluation of Credit Sales Accounting Information System,” Going Concern: Accounting Research Journal, vol. 15, no. 4, p. 534, 2020, doi: 10.32400/gc.15.4.30775.2020.

[29] N. Hadijah et al., “Credit Sales Accounting Information System Analysis,” Bongaya Scientific Journal, vol. 2, pp. 1907–5480, 2021.

[30] D. Riyani and Rosdiana, “Cash Sales Accounting Information System,” Accountia: Accounting, Trust, Inspiring, Authentic Journal, vol. 3, no. 1, pp. 357–371, 2019.

[31] H. Pramesti and D. E. Setiawan, “Cash Accounting Information System in Educational Institutions,” Research Fair Unisri, vol. 5, no. 1, p. 33, 2021.