<?xml version="1.0" encoding="UTF-8"?>
<!DOCTYPE article PUBLIC "-//NLM//DTD JATS (Z39.96) Journal Archiving DTD v1.0 20120330//EN" "JATS-journalarchiving.dtd">
<article xmlns:xlink="http://www.w3.org/1999/xlink" xmlns:ali="http://www.niso.org/schemas/ali/1.0">
  <front>
    <article-meta>
      <title-group>
        <article-title>Web-Based Student Violation Management with Real-Time Notifications Transforms School Discipline</article-title>
        <subtitle>Manajemen Pelanggaran Siswa Berbasis Web dengan Notifikasi Waktu Nyata Mengubah Disiplin Sekolah</subtitle>
      </title-group>
      <contrib-group content-type="author">
        <contrib id="person-ae63bdf7511326a949e997393eac4bbc" contrib-type="person" equal-contrib="no" corresp="no" deceased="no">
          <name>
            <surname>Krisfianto</surname>
            <given-names>Moh Ifan</given-names>
          </name>
          <email>ifan@gmail.com</email>
          <xref ref-type="aff" rid="aff-1" />
        </contrib>
        <contrib id="person-61c619a30e3f4ee15d687918a8dd0ec5" contrib-type="person" equal-contrib="no" corresp="no" deceased="no">
          <name>
            <surname>Indahyanti</surname>
            <given-names>Uce</given-names>
          </name>
          <email>uceindahyanti@umsida.ac.id</email>
          <xref ref-type="aff" rid="aff-2" />
        </contrib>
      </contrib-group>
      <aff id="aff-1">
        <country>Indonesia</country>
      </aff>
      <aff id="aff-2">
        <country>Indonesia</country>
      </aff>
      <history>
        <date date-type="received" iso-8601-date="2024-10-24">
          <day>24</day>
          <month>10</month>
          <year>2024</year>
        </date>
      </history>
      <abstract>
        <p id="paragraph-a7cb77bf67b5a05cb75e7298d83b3c75">General background: The digital age has significantly impacted education, posing challenges in managing student behavior and addressing rule violations, necessitating more efficient solutions. Specific background: Educational institutions are exploring the use of web-based systems with real-time notifications to improve efficiency in recording and communicating student violations. Knowledge gap: Despite the advancements in technology, many schools have yet to fully adopt integrated digital systems for managing student violations, and the effectiveness of real-time notification systems has not been fully explored. Aims: This study aims to design and develop a web-based application for managing student violations, integrated with WhatsApp notifications, to improve efficiency, accuracy, and communication between schools and parents. Results: Using the Extreme Programming (XP) methodology, the system was developed iteratively, allowing for rapid adjustments based on user feedback. The system successfully reduced errors in violation recording and accelerated communication with parents, facilitating faster responses to student misconduct. Novelty: The web-based violation management system incorporates real-time WhatsApp notifications, offering a more efficient and trustworthy communication channel between schools and parents. Implications: The system enhances both the management of student behavior and the engagement of parents, and it serves as an innovative model for other educational institutions to adopt for more effective administration and improved educational outcomes.</p>
      </abstract>
      <kwd-group xml:lang="">
        <kwd content-type="">Web-based system; student violations; real-time notifications; WhatsApp integration; Extreme Programming</kwd>
      </kwd-group>
    </article-meta>
  </front>
  <body id="body">
    <sec id="heading-e559126126db0980cd09a65b497a31b3">
      <title>
        <bold id="bold-5b650bd924b6828f0d03e16163a9af65">Introduction</bold>
      </title>
      <p id="_paragraph-12">Dalam era digital saat ini, teknologi komputasi terus berkembang pesat dan telah membawa perubahan signifikan dalam berbagai aspek kehidupan, termasuk bidang Pendidikan [1]. Salah satu tantangan yang dihadapi oleh institusi pendidikan adalah bagaimana mengelola dan memonitor perilaku siswa secara efektif, terutama dalam hal pelanggaran tata tertib sekolah [2]. Penggunaan teknologi berbasis web dalam pengelolaan data pelanggaran siswa memiliki potensi untuk meningkatkan efisiensi dan akurasi dalam proses pencatatan dan pengawasan [3]. Ditambah lagi, integrasi dengan layanan notifikasi seperti WhatsApp dapat mempercepat penyampaian informasi kepada pihak yang berkepentingan, seperti orang tua atau wali siswa [4]. Hal ini dapat menciptakan komunikasi yang lebih responsif dan proaktif antara sekolah dan keluarga dalam mengatasi pelanggaran siswa [5].</p>
      <p id="_paragraph-13">Namun, dalam praktiknya, banyak sekolah masih menggunakan metode manual atau semi-digital yang memakan waktu, rentan terhadap kesalahan pencatatan, dan sulit dalam pemantauan secara real-time [6]. Tidak adanya sistem terpusat yang dapat mengelola data pelanggaran secara efektif menjadi salah satu kendala utama [7]. Selain itu, tidak adanya pemberitahuan otomatis kepada wali murid mengakibatkan keterlambatan dalam penanganan masalah, sehingga pelanggaran siswa tidak segera ditindaklanjuti. Dengan demikian, diperlukan sebuah solusi teknologi yang mampu mengatasi berbagai keterbatasan ini.</p>
      <p id="_paragraph-14">Survei literatur menunjukkan bahwa beberapa penelitian sebelumnya telah berusaha mengatasi tantangan dalam pengelolaan pelanggaran siswa melalui pemanfaatan teknologi. Tedapat sebuah penelitian yang sama-sama mengembangkan sistem berbasis web dan mobile untuk pengelolaan pelanggaran siswa [8-10]. namun penelitian tersebut tidak mengintegrasikan pemberitahuan secara real-time kepada wali murid melalui platform komunikasi yang umum digunakan seperti WhatsApp. Penelitian lain yang membahas pengembangan perangkat lunak untuk keperluan pendidikan dengan menggunakan metode Agile [11-13], tetapi belum mengimplementasikan metode Extreme Programming (XP) dalam pengembangan sistem pengelolaan pelanggaran siswa. Dengan demikian, penelitian-penelitian tersebut masih belum memberikan solusi yang komprehensif yang menggabungkan sistem pengelolaan berbasis web dengan integrasi notifikasi WhatsApp secara real-time, yang diharapkan dapat memperbaiki efisiensi pengelolaan data pelanggaran siswa.</p>
      <p id="_paragraph-15">Penelitian ini bertujuan untuk merancang dan mengembangkan aplikasi berbasis web untuk pengelolaan pelanggaran siswa yang terintegrasi dengan sistem notifikasi WhatsApp. Aplikasi ini diharapkan dapat mempermudah pihak sekolah dalam mencatat dan mengelola pelanggaran siswa secara efisien, serta memberikan notifikasi otomatis kepada wali murid atau wali siswa. Dalam pengembangan aplikasi ini, digunakan metode Extreme Programming (XP), yang terkenal akan fleksibilitasnya dalam mengakomodasi perubahan kebutuhan serta iterasi cepat dalam pengembangan perangkat lunak.</p>
      <p id="_paragraph-16">Kontribusi utama dari penelitian ini adalah pengembangan sistem yang tidak hanya efisien dalam pengelolaan data pelanggaran siswa, tetapi juga memungkinkan komunikasi real-time antara sekolah dan wali murid melalui notifikasi WhatsApp. Selain itu, penggunaan metode Extreme Programming diharapkan dapat mempercepat proses pengembangan dan memastikan kualitas aplikasi tetap terjaga dengan adanya umpan balik terus-menerus dari pengguna.</p>
    </sec>
    <sec id="sec-2">
      <title>
        <bold id="bold-17a64a2852a82e7844281895defebd33">Methods</bold>
      </title>
      <p id="_paragraph-17">Pada penelitian ini, metode Extreme Programming (Extreme Programming (XP)) digunakan sebagai pendekatan pengembangan perangkat lunak yang berfokus pada adaptasi, kolaborasi, dan siklus pengembangan berulang. Extreme Programming (XP) diimplementasikan melalui serangkaian siklus yang mencakup praktik seperti perencanaan adaptif, pengujian otomatis, dan penyampaian berulang [14]. Peneliti berperan aktif dalam setiap tahap pengembangan, mulai dari pemilihan fitur, desain, hingga implementasi dan pengujian. Salah satu teknik utama dalam Extreme Programming (XP) adalah pemrograman berpasangan, yang mendorong kolaborasi dan pertukaran ide antar anggota tim [15]. Untuk mengukur efektivitas Extreme Programming (XP), penelitian ini memantau metrik seperti kecepatan pengiriman, kepuasan pengguna, dan kualitas perangkat lunak yang dihasilkan. Selain itu, dilakukan analisis komparatif antara proyek yang menggunakan Extreme Programming (XP) dengan proyek pengembangan perangkat lunak tradisional, untuk mengidentifikasi kelebihan dan kekurangan pendekatan ini.</p>
      <p id="_paragraph-18">Tahapan penelitian dalam metode Extreme Programming (XP) yang diusulkan mengikuti enam langkah utama, yaitu: <bold id="_bold-6"><italic id="_italic-188">Planning</italic></bold> untuk menetapkan prioritas fitur dan tujuan pengembangan, <bold id="_bold-7"><italic id="_italic-189">Design</italic></bold> untuk menyusun kerangka arsitektur, <bold id="_bold-8"><italic id="_italic-190">Coding</italic></bold> sebagai tahap implementasi, <bold id="_bold-9"><italic id="_italic-191">Refactoring</italic></bold> untuk memperbaiki dan menyempurnakan kode yang ada, <bold id="_bold-10"><italic id="_italic-192">Testing</italic></bold> guna menjamin kualitas perangkat lunak melalui pengujian berbasis otomatis, dan <bold id="_bold-11"><italic id="_italic-193">Release</italic></bold> untuk pengiriman produk. Dalam setiap tahap ini, praktik kolaboratif seperti pemrograman berpasangan dan integrasi berkelanjutan digunakan untuk meningkatkan efisiensi dan kualitas kode. Evaluasi kemajuan dilakukan secara berkala dengan melibatkan pemangku kepentingan, serta dilakukan penyesuaian berdasarkan masukan yang diterima. Penelitian ini bertujuan untuk mendapatkan wawasan tentang bagaimana Extreme Programming (XP) diterapkan dalam pengembangan perangkat lunak manajemen proyek serta mengidentifikasi manfaat dan tantangan dalam penerapannya. Berikut adalah alur pada metode Agile pada Gambar 2.1</p>
      <fig id="figure-panel-5afb9507236191a8431797c9dfc1b3d3">
        <label>Figure 1</label>
        <caption>
          <title>Metode Extreme Programming</title>
          <p id="paragraph-48bbf9c23214a191f8f3f1385599334a" />
        </caption>
        <graphic id="graphic-cb1bda5afcd162ec92bed3701be8b2da" mimetype="image" mime-subtype="png" xlink:href="Screenshot 2024-10-29 093552.png" />
      </fig>
      <p id="_paragraph-20">
        <bold id="_bold-12">1. </bold>
        <bold id="_bold-13">Tahap</bold>
        <bold id="_bold-14">Perencanaan</bold>
        <bold id="_bold-15">(Planning)</bold>
      </p>
      <p id="_paragraph-21">Pada tahap ini, dilakukan pengumpulan kebutuhan sistem dari pihak sekolah dan wali murid siswa. Kebutuhan ini dikumpulkan melalui wawancara dan kuesioner. Dari hasil analisis kebutuhan, dibuat dua user yaitu admin dan guru yang menggambarkan fungsionalitas yang diinginkan oleh pengguna, seperti pencatatan pelanggaran siswa yang di inputkan oleh user guru dan user admin melakukan validasi untuk mengirimkan notifikasi data pelanggaran kepada wali murid.</p>
      <p id="_paragraph-22">
        <bold id="_bold-16">2. </bold>
        <bold id="_bold-17">Tahap</bold>
        <bold id="_bold-18">Desain (Design)</bold>
      </p>
      <p id="_paragraph-23">Setelah perencanaan, dilakukan tahap desain aplikasi. Desain ini mencakup arsitektur sistem berbasis web, perancangan antarmuka pengguna (UI), serta integrasi dengan API WhatsApp untuk pengiriman notifikasi. Fokus utama dari desain ini adalah menciptakan antarmuka yang sederhana dan mudah digunakan oleh guru serta pihak sekolah. Selain itu, perancangan basis data dilakukan untuk menyimpan informasi pelanggaran siswa dan riwayat notifikasi. Desain dibuat seminimal mungkin untuk mengakomodasi perubahan yang mungkin terjadi selama iterasi berikutnya.</p>
      <p id="_paragraph-24"><bold id="_bold-19">3. </bold><bold id="_bold-20">Tahap</bold><bold id="_bold-21">Pengkodean</bold><bold id="_bold-22"> (Coding</bold>)</p>
      <p id="_paragraph-25">Pada tahap pengkodean, pengembangan aplikasi dilakukan berdasarkan user admin dan user guru yang telah diprioritaskan. Pengkodean dilakukan menggunakan pendekatan pair programming, yang memungkinkan dua pengembang bekerja bersama untuk menulis dan meninjau kode secara simultan. Setiap fitur diimplementasikan secara bertahap dan diuji langsung dalam iterasi pendek untuk memastikan bahwa sistem berfungsi sesuai dengan harapan pengguna. Pengembangan ini mencakup fitur-fitur utama, seperti pencatatan pelanggaran, pengelolaan data siswa, dan integrasi dengan WhatsApp API untuk pengiriman notifikasi otomatis.</p>
      <p id="_paragraph-26">
        <bold id="_bold-23">4. </bold>
        <bold id="_bold-24">Tahap</bold>
        <bold id="_bold-25">Refactoring</bold>
      </p>
      <p id="_paragraph-27">Setelah beberapa iterasi pengembangan, kode yang telah dihasilkan dioptimalkan melalui proses refactoring. Pada tahap ini, struktur kode diatur ulang agar lebih efisien, mudah dibaca, dan dapat dikelola dengan lebih baik tanpa mengubah fungsionalitas sistem. Proses refactoring dilakukan secara berkala untuk memastikan bahwa kualitas kode tetap terjaga dan meminimalkan potensi masalah di masa mendatang. Refactoring juga membantu dalam mempersiapkan aplikasi untuk skalabilitas yang lebih besar jika diperlukan.</p>
      <p id="_paragraph-28">
        <bold id="_bold-26">5. </bold>
        <bold id="_bold-27">Tahap</bold>
        <bold id="_bold-28">Pengujian</bold>
        <bold id="_bold-29">(Testing)</bold>
      </p>
      <p id="_paragraph-29">Pengujian dilakukan secara menyeluruh pada setiap iterasi pengembangan. Penelitian ini menggunakan pendekatan test-driven development (TDD), di mana pengujian unit ditulis sebelum implementasi kode. Pengujian meliputi pengujian unit untuk setiap fungsi, pengujian integrasi untuk memastikan semua komponen bekerja sama dengan baik, serta pengujian sistem secara keseluruhan. Selain itu, pengujian dilakukan pada fungsionalitas pengiriman notifikasi melalui WhatsApp untuk memastikan notifikasi dikirim dengan tepat kepada wali murid siswa. Umpan balik dari pengguna juga dikumpulkan selama proses ini untuk penyempurnaan sistem lebih lanjut.</p>
      <p id="_paragraph-30">
        <bold id="_bold-30">6. </bold>
        <bold id="_bold-31">Tahap</bold>
        <bold id="_bold-32">Rilis</bold>
        <bold id="_bold-33">(Release)</bold>
      </p>
      <p id="_paragraph-31">Setelah semua fitur diuji dan dioptimalkan, aplikasi dirilis untuk digunakan oleh pihak sekolah. Pada tahap ini, dilakukan pelatihan kepada staf sekolah terkait penggunaan sistem, terutama dalam mencatat pelanggaran siswa dan memantau pengiriman notifikasi kepada wali murid. Proses rilis juga mencakup pemantauan awal terhadap performa sistem dan penyelesaian masalah yang mungkin muncul setelah implementasi. Umpan balik dari pengguna setelah rilis pertama akan menjadi dasar untuk peningkatan dan penyesuaian sistem di masa mendatang.</p>
    </sec>
    <sec id="sec-3">
      <title>
        <bold id="bold-4741e99bf2cdadbe4925c8e330529bd3">Result and Discussion</bold>
      </title>
      <p id="paragraph-6713a8ff8f7b88defc8e21ac6de04427">A. Perancangan Sistem</p>
      <p id="paragraph-9d464c1ebfba675bc6f967b330829f17">1. Database</p>
      <fig id="figure-panel-003cc560981d0b565daf5015272011ad">
        <label>Figure 2</label>
        <caption>
          <title> Database</title>
          <p id="paragraph-54c5959d5759c5a6c2d202c9eb94a667" />
        </caption>
        <graphic id="graphic-ff69983c1442344dd4dd6b23704a8efb" mimetype="image" mime-subtype="png" xlink:href="Screenshot 2024-10-29 093745.png" />
      </fig>
      <p id="_paragraph-33">Berdasarkan Gambar 3.1 merupakan diagram database yang digunakam untuk mendukung berbagai alur kerja dalam Aplikasi. Database pada Gambar 3.1 ini terdiri dari beberapa tabel yang saling terhubung untuk mengelola informasi dari Aplikasi Pengelolaan Pelanggaran Siswa. Dengan alur kerja sebagai berikut :</p>
      <p id="paragraph-1306514a3cbbd82fa5867c6cb6fd0c35">a) <bold id="bold-1">Pencatatan Pelanggaran:</bold> Ketika terjadi pelanggaran, data pelanggaran baru akan ditambahkan ke dalam database.</p>
      <p id="paragraph-2">b) <bold id="bold-2">Penghitungan Poin:</bold> Sistem akan menghitung poin pelanggaran berdasarkan jenis pelanggaran dan kriteria yang telah ditentukan.</p>
      <p id="paragraph-3">c) <bold id="bold-3">Penentuan Sanksi:</bold> Jika poin pelanggaran siswa mencapai batas tertentu, sistem akan menentukan sanksi yang sesuai.</p>
      <p id="paragraph-4">d) <bold id="bold-4">Notifikasi:</bold> Admin akan mengirimkan sebuah notifikasi kepada Orang tua siswa bahwa siswa melakukan pelanggaran.</p>
      <p id="paragraph-5">e) <bold id="bold-5">Pelaporan:</bold> Sistem dapat menghasilkan berbagai laporan terkait pelanggaran, seperti laporan pelanggaran setiap siswa.</p>
      <p id="paragraph-c4c8e50300271033c0f4461dbf7b0799">2. Flowcart</p>
      <p id="_paragraph-34">Flowchart adalah representasi visual dari alur kerja atau proses yang menggambarkan langkah-langkah yang harus diambil untuk menyelesaikan suatu tugas [16]. Flowchart mempermudah pemahaman terhadap alur suatu proses, identifikasi potensi masalah, dan perbaikan efisiensi, sehingga sangat berguna dalam perencanaan, analisis, dan pengelolaan proyek atau sistem [17]. Hasil penelitian ini terdapat 2 user yaitu Admin dan Guru.</p>
      <fig id="figure-panel-8f0b7f31b08fced81da2eb59fc5b5447">
        <label>Figure 3</label>
        <caption>
          <title>Flowchart Admin</title>
          <p id="paragraph-1a540e0b6458c67719530ee6b509a3ec" />
        </caption>
        <graphic id="graphic-da2a273248397b9af4836050859da89d" mimetype="image" mime-subtype="png" xlink:href="Screenshot 2024-10-29 093849.png" />
      </fig>
      <p id="_paragraph-36">Bedasarkan Gambar 3.2 merupakan sebuah Flowchart yang menggambarkan alur kerja dari user admin yang akan mengelola sistem, dimulai dari login menggunakan ussername dan password. Setelah berhasil login, admin akan diarahkan ke dashboard, di mana admin akan menggelolah data yang diperlukan seperti data kelas, data Guru, data siswa, kreteria, bobot, sanksi. Dan admin akan memberika notifikasi kepada orang tua siswa.</p>
      <fig id="figure-panel-2f001b401afcb07401c9f49b34f1ecc3">
        <label>Figure 4</label>
        <caption>
          <title>Flowchart User</title>
          <p id="paragraph-831c6cb56de181ffeabe5ba3111b1d8d" />
        </caption>
        <graphic id="graphic-a1b4fcf10fb5efdda464895d206131d6" mimetype="image" mime-subtype="png" xlink:href="Screenshot 2024-10-29 093911.png" />
      </fig>
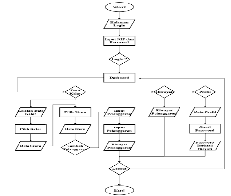
      <p id="_paragraph-38">Pada gambar 3.3 merupakan alur sebuah Flowchart yang Dimana user guru melakukan login dengan cara menginput NIP dan password. Setelah berhasil login user guru bisa melakukan input pelanggaran pada menu Data siswa di menu tersebut guru akan memilih kelas setelah itu pilih nama siswa, kemudian guru bisa menambahkan pelanggaran yang telah dilakukan siswa.</p>
      <p id="paragraph-c9dcdce420d65908a18b91725cd4465b">3. Use Case Diagram</p>
      <fig id="figure-panel-e77620fec3c863557b8a69e9aeef6881">
        <label>Figure 5</label>
        <caption>
          <title>Uce Case Diagram</title>
          <p id="paragraph-77e5a44f349e334938ab84136666f2b3" />
        </caption>
        <graphic id="graphic-9bf6e105eb2d71f2c1a207ab11cb3d1a" mimetype="image" mime-subtype="png" xlink:href="Screenshot 2024-10-29 093954.png" />
      </fig>
      <p id="_paragraph-40">Berdasarkan Gambar 3.4 merupakan Diagram use case yang Dimana admin bisa mengakses dan mengelolah data kelas, data guru, kreteria, bobot, sanksi, data siswa, data pelanggaran, user, profil. Dan untuk user guru bisa mengakses pelanggaran siswa, riwayat, profil. Setelah Admin mengelolah data kelas dan data guru data akan di extend ke dalam data Master, dan data kreteria, bobot, sanksi akan di extend ke dalam data kelolah pelanggaran, untuk data siswa akan di ecten ke dalam data siswa. Data master, data kelolah pelanggaran, data siswa akan di include ke dalam data pelanggaran siswa yang akan di akses oleh user guru untuk menginputkan pelanggaran siswa, setelah guru menginputkan data tersebut akan masuk ke dalam data pelanggaran yang di akses oleh Admin untuk memberikan sebuah notifikasi WhatsApp yang akan dikirim ke orang tua murid.</p>
      <p id="paragraph-4d62f2a6b92d642e5a5c2b6366e65276">B. Design Interfase</p>
      <p id="heading-b131c654b34a7018e939a6a82bbb88d0">3.1 Aplikasi untuk Admin</p>
      <p id="paragraph-d97b58765bdb7743124fb527ad3de0b9">1. Lamangan Login</p>
      <fig id="figure-panel-137b882e3d6bfef427b4cf4e5e295299">
        <label>Figure 6</label>
        <caption>
          <title>Halaman Login Admin</title>
          <p id="paragraph-3e698e7756007b4a8f4597aa865633b7" />
        </caption>
        <graphic id="graphic-a506415e5914da82da066f48e574031f" mimetype="image" mime-subtype="png" xlink:href="Screenshot 2024-10-29 094042.png" />
      </fig>
      <p id="_paragraph-42">Pada gambar 3.6 adalah gambar dari tampilan Login yang hanya bisa digunakan admin dan Guru untuk mengakses website E-POIN</p>
      <p id="paragraph-c22fc3942632c4cb620c09ffb89509db">2. Halaman Dashboard</p>
      <fig id="figure-panel-e5d498d36b9cfadb4d2b6ab69a381e9e">
        <label>Figure 7</label>
        <caption>
          <title>Halaman Dashboard</title>
          <p id="paragraph-bcfc27a1e7d31730c8a9b4ad5b6ee259" />
        </caption>
        <graphic id="graphic-c73b45c1d058bc2dea10cec603672022" mimetype="image" mime-subtype="png" xlink:href="Screenshot 2024-10-29 094109.png" />
      </fig>
      <p id="_paragraph-44">Pada gambar 3.6 merupakan tampilan dari halaman Dasboard pada saat Admin Setelah Login berhasil.</p>
      <p id="paragraph-63155a6b95dbfb9e614b1a8799ee96ec">3. Halaman Data Kelas</p>
      <fig id="figure-panel-f4d053bd0694931f8218faaf63c31f60">
        <label>Figure 8</label>
        <caption>
          <title>Halaman Data Kelas</title>
          <p id="paragraph-8fcf13e5992acbc20c20ce9693af1a2c" />
        </caption>
        <graphic id="graphic-754edc353dfb7dd6518e6b127f6e299b" mimetype="image" mime-subtype="png" xlink:href="Screenshot 2024-10-29 094151.png" />
      </fig>
      <p id="_paragraph-46">Pada Gambar 3.7 merupakan sebuah tampilan untuk mengelolah Data Kelas yang dimana Admin bisa melakukan CRUD (Create, Update, dan Delete).</p>
      <p id="paragraph-4a5408169813612fb109d391176927d3">4. Halaman Data Guru</p>
      <fig id="figure-panel-eebd35a52197ca334b023e4082efe255">
        <label>Figure 9</label>
        <caption>
          <title>Halaman Data Guru</title>
          <p id="paragraph-394e5ce74c5f2fb661afe866cc115b61" />
        </caption>
        <graphic id="graphic-065e733d5e238f54d31fefab0446a634" mimetype="image" mime-subtype="png" xlink:href="Screenshot 2024-10-29 094220.png" />
      </fig>
      <p id="_paragraph-48">Pada Gambar 3.8 merupakan sebuah tampilan untuk Data Guru yang dimana Admin bisa menginputkan Data Guru untuk membuat akun dari user guru.</p>
      <p id="paragraph-dcc8e72d2a2ed7f45a2ad4f76ce30eb9">5. Halaman Kriteria</p>
      <fig id="figure-panel-15a7f363ea24b1004cb997b382f74589">
        <label>Figure 10</label>
        <caption>
          <title>Halaman Kriteria</title>
          <p id="paragraph-f10019d5b105b36edb453a0d82b90437" />
        </caption>
        <graphic id="graphic-c5e1d214773f3441601ec5a579bcfbe7" mimetype="image" mime-subtype="png" xlink:href="Screenshot 2024-10-29 094246.png" />
      </fig>
      <p id="_paragraph-50">Pada Gambar 3.9 merupakan sebuah tampilan untuk mengelolah Data Kriteria yang dimana Admin bisa melakukan CRUD (Create, Update, dan Delete)</p>
      <p id="paragraph-7738a723ddef03dcc6d85ba7ec0758f4">6. Halaman Bobot</p>
      <fig id="figure-panel-1ce4042ecd717ca55d91b16f41f75899">
        <label>Figure 11</label>
        <caption>
          <title>Halaman Bobot</title>
          <p id="paragraph-d6a8beffb1293212d047b7baeb68772e" />
        </caption>
        <graphic id="graphic-5fc8fa875b7fb3a82cfdd378f1cb11e8" mimetype="image" mime-subtype="png" xlink:href="Screenshot 2024-10-29 094311.png" />
      </fig>
      <p id="_paragraph-52">Pada Gambar 3.10 merupakan sebuah tampilan untuk mengelolah Data bobot yang dimana Admin bisa melakukan CRUD (Create, Update, dan Delete)</p>
      <p id="paragraph-e874f222546ee247028bfadf48918ed8">7. Halaman Sanksi</p>
      <fig id="figure-panel-2bcba9075b72f248321e36f8c972d938">
        <label>Figure 12</label>
        <caption>
          <title>Halaman Sanksi</title>
          <p id="paragraph-2ac9b3e68800f3736c65d5f2c3f5e1f9" />
        </caption>
        <graphic id="graphic-5ef71b76968097c66868f70a6e91f419" mimetype="image" mime-subtype="png" xlink:href="Screenshot 2024-10-29 094340.png" />
      </fig>
      <p id="_paragraph-54">Pada Gambar 3.11 merupakan sebuah tampilan untuk mengelolah Data Sanksi yang dimana Admin bisa melakukan CRUD (Create, Update, dan Delete)</p>
      <p id="paragraph-f48d0f24965d4c39626ee1bfc0b5028e">8. Halaman Data Siswa</p>
      <fig id="figure-panel-a0de819b8a52b752b869f9fe6026893d">
        <label>Figure 13</label>
        <caption>
          <title>Halaman Data Siswa</title>
          <p id="paragraph-52ac5f1130b567563fd88c9d82e556d4" />
        </caption>
        <graphic id="graphic-a9015c7d0007fffaf826e4dff223bede" mimetype="image" mime-subtype="png" xlink:href="Screenshot 2024-10-29 094406.png" />
      </fig>
      <p id="_paragraph-56">Pada Gambar 3.12 merupakan sebuah tampilan untuk mengelolah Data Siswa yang dimana Admin bisa melakukan CRUD (Create, Update, dan Delete)</p>
      <p id="paragraph-465896e7d3ec4cb54236e00b212d71a6">9. Halaman Tambah Siswa</p>
      <fig id="figure-panel-8dfe189d69d30a7b201c6e43c58c1c1f">
        <label>Figure 14</label>
        <caption>
          <title>Halaman Tambah Siswa</title>
          <p id="paragraph-28ed6ef2a8ab1706f101b39b8c0d5f09" />
        </caption>
        <graphic id="graphic-692be8d39ee9dd068acdd31b6b88825d" mimetype="image" mime-subtype="png" xlink:href="Screenshot 2024-10-29 094443.png" />
      </fig>
      <p id="_paragraph-58">Pada Gambar 3.13 merupakan sebuah tampilan untuk mengelolah Tambah Siswa yang dimana Admin bisa menambah data siswa.</p>
      <p id="paragraph-ea845da06cd73010fc8b3fc7994f04bb">10. Halaman Pelanggaran Siswa</p>
      <fig id="figure-panel-8f94b6f182ee110548ab10190419b858">
        <label>Figure 15</label>
        <caption>
          <title>Halaman Pelanggaran Siswa</title>
          <p id="paragraph-7c218b147f01930e00c0fd8d16b7aec7" />
        </caption>
        <graphic id="graphic-711cb0c63b451d12beef6fca2a1b0050" mimetype="image" mime-subtype="png" xlink:href="Screenshot 2024-10-29 094521.png" />
      </fig>
      <p id="_paragraph-60">Pada Gambar 3.14 merupakan sebuah tampilan Data Pelanggaran siswa yang telah di inputkan oleh user guru</p>
      <p id="paragraph-c088bb707f89782b22b5eb9481d9e7e2">11. Halaman User</p>
      <fig id="figure-panel-3b62ceced43e299bc6fdc1d572148b44">
        <label>Figure 16</label>
        <caption>
          <title>Halaman User</title>
          <p id="paragraph-e10eb65af2a460e85adc81c9381b5aa7" />
        </caption>
        <graphic id="graphic-b35bc661271d546127547075288961db" mimetype="image" mime-subtype="png" xlink:href="Screenshot 2024-10-29 094549.png" />
      </fig>
      <p id="_paragraph-62">Pada Gambar 3.15 merupakan sebuah tampilan dari halaman user yang dimana akan menampilkan data dari user yang bisa di loginkan.</p>
      <p id="paragraph-ff529fb4bfa6db29676c6746fb4d1308">12. Halaman Profil</p>
      <fig id="figure-panel-e64577909085fa5caf3ccb109718f068">
        <label>Figure 17</label>
        <caption>
          <title>Halaman Profil</title>
          <p id="paragraph-b3d34649b490c64a516004ec42ae97af" />
        </caption>
        <graphic id="graphic-7a6ab5a3aa9ebd46e7850cff0f96c48d" mimetype="image" mime-subtype="png" xlink:href="Screenshot 2024-10-29 094619.png" />
      </fig>
      <p id="_paragraph-64">Pada Gambar 3.16 merupakan sebuah tampilan dalam halaman profil yang digunakan untuk merubah password.</p>
      <p id="paragraph-1ee179ebf9d9507e990aff07b20debc9">3.2 Aplikasi Untuk Guru</p>
      <p id="paragraph-db00c490115b98ebb2962d59634a7be1">1. Halaman Dashboard</p>
      <fig id="figure-panel-900c298182011ef63cfce9493027f6b8">
        <label>Figure 18</label>
        <caption>
          <title>Halaman Dasboard Guru</title>
          <p id="paragraph-50ba8ebcac3765e7f026efa9e274345e" />
        </caption>
        <graphic id="graphic-a774870d33975347b8b82c4b35dab2a6" mimetype="image" mime-subtype="png" xlink:href="Screenshot 2024-10-29 094710.png" />
      </fig>
      <p id="_paragraph-66">Pada Gambar 3.17 merupakan sebuah tampilan Dasboard dari user Guru.</p>
      <p id="paragraph-71c6ee21edd2415a0309de69fa59a64b">2. Halaman Siswa</p>
      <fig id="figure-panel-c44448ec6efb9179026ae6fe0492ea83">
        <label>Figure 19</label>
        <caption>
          <title>Halaman Siswa</title>
          <p id="paragraph-6fc8724da8f92daee4216fce95af2169" />
        </caption>
        <graphic id="graphic-18002e26cc8d8131abdff7926b70b09b" mimetype="image" mime-subtype="png" xlink:href="Screenshot 2024-10-29 094735.png" />
      </fig>
      <p id="_paragraph-68">Pada gambar 3.18 merupakan dimana user guru akan mencari data siswa dan menginputkan pelanggaran yang dilakukan oleh siswa.</p>
      <p id="paragraph-956de00b1596ce9c6d84286cbdf1fbed">3. Halaman Riwayat</p>
      <fig id="figure-panel-29901800dd9ebf7ceb9c48f369b8b2f0">
        <label>Figure 20</label>
        <caption>
          <title>Halaman Riwayat</title>
          <p id="paragraph-ffe3adaf3579ff377f080fb56f2ab055" />
        </caption>
        <graphic id="graphic-05798716ea540d105c0ca063e7a3e7c1" mimetype="image" mime-subtype="png" xlink:href="Screenshot 2024-10-29 094803.png" />
      </fig>
      <p id="_paragraph-70">Pada gambar 3.19 merupakan halaman yang menampilkan Riwayat yang telah diinputkan oleh user guru.</p>
      <p id="paragraph-273bc1e2219852da3a46ec31d8db3b1b">4. Halaman Profil</p>
      <fig id="figure-panel-2d86ac77b1e9bca7a77829d83555d6db">
        <label>Figure 21</label>
        <caption>
          <title>Halaman Profil</title>
          <p id="paragraph-fa0f394e1391d3730c06fb23a9239039" />
        </caption>
        <graphic id="graphic-d986b1cc3d42f3e46889edde0b2527ee" mimetype="image" mime-subtype="png" xlink:href="Screenshot 2024-10-29 094834.png" />
      </fig>
      <p id="_paragraph-72">Pada gambar 3.20 adalah tampilan dari halaman profil yang digunakan untuk merubah data profil dari user dan merubah password yang di inginkan.</p>
      <p id="paragraph-3e8a34e09e651f5c01f3bfcf4e1eec8c">3.3. Hasil Notifikasi WhatsApp</p>
      <fig id="figure-panel-27c2ad60624b1d442bd9c6c76878b349">
        <label>Figure 22</label>
        <caption>
          <title>Notifikasi WhatsApp</title>
          <p id="paragraph-13ac0def6f8484d555d7610ff988b1d7" />
        </caption>
        <graphic id="graphic-bb25eeb5035fa337d31eaf1c74e53217" mimetype="image" mime-subtype="png" xlink:href="Screenshot 2024-10-29 094915.png" />
      </fig>
      <p id="_paragraph-74">Gambar 3.21 merupakah hasil dari Notifikasi WhatsApp yang dikirim oleh Admin untuk memberikan informasi perlanggaran yang dilakukan oleh siswa kepada orang tua.</p>
      <p id="paragraph-723b0a08941ed90c536200ac069c62c4">C. Hasil dari Blackbox Testing</p>
      <p id="_paragraph-75">Black box testing adalah metode pengujian perangkat lunak di mana penguji mengevaluasi fungsionalitas aplikasi tanpa mengetahui struktur internal atau kode sumbernya [18]. Fokus utama dari pengujian ini adalah memeriksa apakah input tertentu menghasilkan output yang diharapkan, sesuai dengan spesifikasi yang telah ditentukan. Dengan demikian, pengujian ini menilai kinerja aplikasi berdasarkan interaksi eksternal dan tidak memperhatikan bagaimana aplikasi tersebut bekerja di dalam [19]. Berikut ini adalah Hasil dari Blackbox Testing pada Tabel 3.1 Blackbox testing</p>
      <table-wrap id="_table-figure-1">
        <label>Table 1</label>
        <caption>
          <p id="_paragraph-76" />
        </caption>
        <table id="_table-1">
          <tbody>
            <tr id="table-row-7794aa95c0178499245b03fe41218c26">
              <td id="table-cell-8d585383bf10609f754d60c061cc3c1d">Menu</td>
              <td id="table-cell-8e7b28dc6b6478663fa88b8f09beb87c">Aktor</td>
              <td id="table-cell-cb5dd6e789e41e51f9c9e532ca593d8f">Deskripsi</td>
              <td id="table-cell-4641574ff8059bbd864db6a614626360">Input yang diuji</td>
              <td id="table-cell-52a3b5c3f7f8266d97b109be02858cb2">Output yang diharapkan</td>
              <td id="table-cell-7ea8983ffd8e24f8ce98252b2444e9da">Kasus gagal</td>
            </tr>
            <tr id="table-row-3b9a00246829b0ce9df95d620dcf269c">
              <td id="table-cell-1858740e70ab79dd0029d5d77d8e652c">Data Kelas</td>
              <td id="table-cell-ede9517dd216bedbad67326b5c2e14f9">Admin</td>
              <td id="table-cell-fb7932f124d5d5e5a145e3fdd03ac6ec">Admin Mengelola Data kelas</td>
              <td id="table-cell-f6c9f0e753abc90b749f679e4d0ab7dd">Data Kelas Valid (Nama)</td>
              <td id="table-cell-c98751305b2f83d336c56b9062d5e575">Data kelas berhasil disimpan dan di-extend ke Data Master.</td>
              <td id="table-cell-4dc69ba85b4a590a2f71f347757189a1">Data kelas tidak valid.</td>
            </tr>
            <tr id="table-row-a4ee0cb64b4f97a5891e56121ba8fdf9">
              <td id="table-cell-05df88e437f45915104aced1b265569a">Data Guru</td>
              <td id="table-cell-8cc9d169ecfb507c3c63b2cdb0947f28">Admin</td>
              <td id="table-cell-82297fd261557062fa944bd81c5e5b71">Admin Mengelola Data guru</td>
              <td id="table-cell-be9d05e4cc75ad2d180688a0add9127a">Data Guru Valid (Nama, NIP, Nomer telphone)</td>
              <td id="table-cell-9bbe8e3e8769b307dfbc99b370fb47f5">Data guru berhasil disimpan dan di-extend ke Data Master.</td>
              <td id="table-cell-6de988f3897847c6abf602c849d9c03c">NIP kosong atau tidak valid.</td>
            </tr>
            <tr id="table-row-c651750fa4133933dc7151238932537c">
              <td id="table-cell-7b643afca717079cd373b50462425cf6">Kriteria</td>
              <td id="table-cell-b5fbb3c17576ff9cfbd9885f40cc80b8">Admin</td>
              <td id="table-cell-9e7fe52246ec1ed73be2c674cd5b9d47">Admin mengelola kriteria pelanggaran.</td>
              <td id="table-cell-3a42c9c31230d02b0a1c40854a0fe911">Kriteria pelanggaran baru.</td>
              <td id="table-cell-27d49a97218159c4d28dc077a6e04097">Kriteria berhasil ditambahkan dan di-extend ke Kelola Pelanggaran.</td>
              <td id="table-cell-c292cbbae48948de3b763146a73aa108">Kriteria tidak lengkap atau tidak valid.</td>
            </tr>
            <tr id="table-row-1414db50ba96a14605ab8e050b64d96f">
              <td id="table-cell-a9fc128c43e601dbe3b802a130748194">Bobot</td>
              <td id="table-cell-248bbc5c0eabd084a587f95830216479">Admin</td>
              <td id="table-cell-d2ba4f7aa204b89a33cc3ad78567daaf">Admin mengelola bobot pelanggaran.</td>
              <td id="table-cell-783bb0a3494ab5a24ea1bd6bf99cf9ec">Bobot pelanggaran untuk setiap kriteria.</td>
              <td id="table-cell-0569a57b2bcb23191112e4adfeeb205d">Bobot berhasil disimpan dan di-extend ke Kelola Pelanggaran.</td>
              <td id="table-cell-9d91945d5bc563646f0d1c1796821503">Bobot negatif atau tidak valid.</td>
            </tr>
            <tr id="table-row-0714a3f8906b4a85c416554f5f9b4af9">
              <td id="table-cell-4d2b238eb5685b4de1556830f2f6ca3a">Sanksi</td>
              <td id="table-cell-37bae5b8ead284b950fed782b29161e6">Admin</td>
              <td id="table-cell-ad4da4a25c35a6596698d0404e2b2584">Admin mengelola sanksi pelanggaran.</td>
              <td id="table-cell-83113e343893a40c9c73c5a66577ab3d">Sanksi untuk pelanggaran siswa.</td>
              <td id="table-cell-1b7e281cf671db5ab4badd4e1bc9b95f">Sanksi berhasil disimpan dan di-extend ke Kelola Pelanggaran.</td>
              <td id="table-cell-e908e85c9f871ae93cddf04bd761569c">Sanksi tidak sesuai dengan pelanggaran.</td>
            </tr>
            <tr id="table-row-ef4ae81281cfccdc2b51858e06ae6552">
              <td id="table-cell-d67d16b30edd95c98e4bc7b1fd4ac31b">Data Siswa</td>
              <td id="table-cell-fc875f7985e38875eb2b5fc9c7117ab5">Admin</td>
              <td id="table-cell-c49845a6333602c39737135ebf167c5e">Admin mengelola data siswa.</td>
              <td id="table-cell-1b112f64cf66c516c83e639f357b7f9b">Data siswa valid (nama, kelas, NIS).</td>
              <td id="table-cell-5216956c17dc7ba64d13ced1012a168b">Data siswa berhasil disimpan dan di-extend ke Data Siswa.</td>
              <td id="table-cell-d53ea86b6ee8a70484f522bcc3bda633">NIS duplikat atau data tidak lengkap.</td>
            </tr>
            <tr id="table-row-ecdd8842f2025c9e86f27652b17dfb94">
              <td id="table-cell-6937273297328bd794c06674f5dddf29">Master</td>
              <td id="table-cell-4d3580826ef9e6e5d54d431b0db1d427">Admin</td>
              <td id="table-cell-28b7c2a8fc72d49afed8b7f4883f8c12">Data kelas dan guru di-extend ke dalam data Master.</td>
              <td id="table-cell-6837816b3e44a31780efbf7ab41d4fa1">Data kelas dan guru.</td>
              <td id="table-cell-730cd53e110a65526f78bfa5babc33a0">Data kelas dan guru berhasil di-extend ke Data Master.</td>
              <td id="table-cell-0da8ed3cdf861c6d6229253605ccbe1e">Proses extend gagal.</td>
            </tr>
            <tr id="table-row-fba678e04cd830908c3b373447152365">
              <td id="table-cell-ea22389da633b805ca0f6dee315b556a">Kelola Pelanggaran</td>
              <td id="table-cell-9a3579e0142c3a2011d5f0739b14166c">Admin</td>
              <td id="table-cell-d0c37bc4de1735a0d37c3bd58bd2f972">Kriteria, bobot, dan sanksi di-extend ke Kelola Pelanggaran.</td>
              <td id="table-cell-c5cb7ebff3146dc683ec1894c07445f9">Data kriteria, bobot, sanksi.</td>
              <td id="table-cell-b037be3d3727631716eea309704bcecb">Data berhasil di-extend ke Kelola Pelanggaran.</td>
              <td id="table-cell-0b845db9575773176c34e6533a0a8e42">Proses extend gagal.</td>
            </tr>
            <tr id="table-row-efd97b747e2a63f6636877490f65d370">
              <td id="table-cell-9ad0aa31e1446623fc1e51531e6d4bc5">Pelanggaran Siswa</td>
              <td id="table-cell-b952ad094df71230fd7179f3915a8d9a">Guru</td>
              <td id="table-cell-7b04520aabed5b365f2b3f6041f9443a">Guru menginput pelanggaran siswa.</td>
              <td id="table-cell-12459475691161904ca744323ff3d2c1">Data siswa, pelanggaran, waktu kejadian.</td>
              <td id="table-cell-a6235ee693d417919de6290966864452">Pelanggaran siswa berhasil dicatat dan di-include dalam Data Pelanggaran.</td>
              <td id="table-cell-d66b6ef9a95fb8e6a3af572ca0dee011">Data siswa tidak ditemukan atau tidak valid.</td>
            </tr>
            <tr id="table-row-f7905a14e74809a604aed89a9a2148b3">
              <td id="table-cell-0fcd1cac4883a1b0b9781dae56174fef">Data Pelanggaran</td>
              <td id="table-cell-24a3ab3d6e45c7252791f4d207895119">Admin</td>
              <td id="table-cell-5c3728d646da016b990e543186ad8a69">Admin mengelola data pelanggaran siswa.</td>
              <td id="table-cell-b42d9030db39cb57c4b8600f2627d37c">Data pelanggaran siswa yang diinput guru.</td>
              <td id="table-cell-c407e6069c011c45417e18793ea67549">Data pelanggaran berhasil diakses oleh Admin.</td>
              <td id="table-cell-cfb79b4c6ed729519e8cdf07e2873e74">Data pelanggaran tidak valid atau tidak ditemukan.</td>
            </tr>
            <tr id="table-row-c2005d9f81111e00af6be765b9744d92">
              <td id="table-cell-1ff0a2813639d99583edff15a7b04009">Kirim Notifikasi WhatsApp</td>
              <td id="table-cell-a39f06437454926b661aee22d9b84553">Admin</td>
              <td id="table-cell-591d048aee917a6a7bf3b5230966043e">Admin mengirimkan notifikasi pelanggaran ke orang tua.</td>
              <td id="table-cell-75e9c9ef83b44ee468701bb3fdb694da">Siswa dan pelanggaran terkait.</td>
              <td id="table-cell-6c6327a6e58ec1ad4a0d2373bfb1e3b3">Notifikasi WhatsApp terkirim ke orang tua.</td>
              <td id="table-cell-a5907326a4576f4da3cb58d996ecd674">Nomor WhatsApp tidak valid atau notifikasi gagal terkirim.</td>
            </tr>
            <tr id="table-row-ae43fc299494656d2542adbf67c95a29">
              <td id="table-cell-3505ecf05095b70f2de56cda7d8905fa">Riwayat Pelanggaran</td>
              <td id="table-cell-c86738aa5ebd83eebce91da057a11983">Guru</td>
              <td id="table-cell-4c8a3c5f9f5cca06dc6052dee75ec6b9">Guru melihat riwayat pelanggaran siswa.</td>
              <td id="table-cell-d5aa4547f9843e305f6ed85c45f3c820">melihat riwayat pelanggaran.</td>
              <td id="table-cell-ae65370ebea3ab16626217318ab1c432">Riwayat pelanggaran siswa berhasil ditampilkan.</td>
              <td id="table-cell-be153b2672600c239756b1bb6a20eedc">Data riwayat tidak tersedia.</td>
            </tr>
            <tr id="table-row-78c397c59059db0c9116fe27fda94d3b">
              <td id="table-cell-07612460667f20056078b361e0335e08">Profil</td>
              <td id="table-cell-96287c51149f98e494bb95125ef22052">Admin / Guru</td>
              <td id="table-cell-fa975b67155d5fb882c02ac724cd8ed2">Admin dan Guru mengelola profil pengguna.</td>
              <td id="table-cell-ec4404596165fdace9915a0fe5fabadf">Memperbarui informasi profil (username, password).</td>
              <td id="table-cell-0fd6b2bf29b58ae81f743d4f652d54f4">Profil berhasil diperbarui.</td>
              <td id="table-cell-ca1a36c815a50d79f88d02855cbd8717">Informasi tidak valid atau pembaruan gagal.</td>
            </tr>
          </tbody>
        </table>
      </table-wrap>
      <p id="_paragraph-77">Tabel 3.1 Blackbox Testing</p>
      <p id="_paragraph-78">Tabel 3.1 Merupakan Skanario Uji coba pada Sistem, Berdasarkan penelitian dan uji coba yang telah dilakukan, Secara keseluruhan, pengujian menunjukkan bahwa sistem berfungsi sesuai harapan dengan validasi yang kuat untuk mencegah input data yang tidak valid. Risiko kegagalan pada sebagian fitur muncul jika data tidak lengkap atau tidak sesuai format yang diharapkan.</p>
    </sec>
    <sec id="sec-4">
      <title>
        <bold id="bold-6f85b16bf5bc492fd07db4460aa77d3f">Conclusion</bold>
      </title>
      <p id="_paragraph-79">Penelitian ini berhasil merancang dan mengembangkan aplikasi pengelolaan pelanggaran siswa berbasis web yang terintegrasi dengan notifikasi WhatsApp secara real-time menggunakan metode Extreme Programming (XP). Aplikasi ini mampu meningkatkan efisiensi dalam pencatatan dan pemantauan pelanggaran siswa serta mempercepat komunikasi antara sekolah dan orang tua. Dengan fitur-fitur seperti pencatatan pelanggaran, penghitungan poin, penentuan sanksi, dan pengiriman notifikasi otomatis, sistem ini memudahkan sekolah dalam mengelola data pelanggaran siswa secara lebih terstruktur dan akurat. Penggunaan XP sebagai metodologi pengembangan memungkinkan sistem ini untuk beradaptasi dengan perubahan kebutuhan secara cepat dan berkesinambungan melalui iterasi yang berulang. Evaluasi sistem menunjukkan bahwa aplikasi ini tidak hanya efektif dalam mengurangi kesalahan administrasi, tetapi juga meningkatkan respon terhadap pelanggaran siswa. Implementasi teknologi ini dapat menjadi solusi inovatif bagi institusi pendidikan dalam meningkatkan pengelolaan tata tertib sekolah serta memperkuat komunikasi dengan wali murid.</p>
      <p id="_paragraph-80">Dengan demikian, hasil penelitian ini memberikan kontribusi signifikan dalam pemanfaatan teknologi berbasis web dan notifikasi real-time untuk pengelolaan pelanggaran siswa, dan dapat diadopsi oleh sekolah-sekolah lain untuk mendukung proses pendidikan yang lebih baik.</p>
    </sec>
  </body>
  <back />
</article>